TargetMol中国品牌商

12

手机商铺

qrcode
商家活跃:
产品热度:
  • NaN
  • 0
  • 0
  • 2
  • 2
L-Arginine-15N4 hydrochloride
¥7700
品牌商

TargetMol中国

入驻年限:12

  • 联系人:

    邵小姐

  • 所在地区:

    上海

  • 业务范围:

    技术服务、试剂

  • 经营模式:

    生产厂商 代理商 经销商

在线沟通
推荐产品

MG-132

品牌:TargetMol

¥137 - 4330

咨询

Rapamycin

品牌:TargetMol

¥133 - 3150

咨询

Verteporfin

品牌:TargetMol

¥343 - 4820

咨询

CHIR-99021

品牌:TargetMol

¥318 - 9500

咨询

Z-VAD(OMe)-FMK

品牌:TargetMol

¥538 - 6790

咨询
查看全部产品

公司新闻/正文

警惕脂肪肝!管不住嘴的话一定要看看这篇!

462 人阅读发布时间:2023-07-12 11:57

说到脂肪肝,大家一定不陌生,每年体检,被查出脂肪肝的大有人在,由于脂肪肝初期并没有明显的症状,很多人对此并不重视,还是该吃吃该喝喝,等到进展成肝炎、肝癌了才追悔莫及。

脂肪肝的特征是肝细胞内脂肪增多,超过肝脏的代谢能力而沉积在肝脏中,主要分为两种类型:酒精性脂肪肝 ( AFLD ) 和非酒精性脂肪肝 ( NAFL ) 。前一种顾名思义,由过量饮酒引起,而后一种的发病诱因则复杂的多,营养过剩、肥胖 、慢性肝炎和遗传都有可能引发,因此阐明 NAFLD 的分子机制对其预防和治疗至关重要。近日,有研究发现去泛素酶 USP15 在非酒精性脂肪肝中起到了重要的作用,一起来跟 T 仔看看吧~



非酒精性脂肪性肝 ( NAFLD ) 是由于脂肪在肝脏中积聚而发生的一种肝病,这类病变没有显著的诱因,如饮酒,但已成为现今常见的一种肝脏疾病,影响着全球约 25% 的人口[1]。长期的 NAFLD 会由于肝脏中严重的脂肪堆积、炎症和纤维化而进展为非酒精性脂肪性肝炎 ( NASH ) 。

进一步的,肝脏中不规则的脂质堆积和代谢会进一步促进胰岛素抵抗和炎症,加剧肝脏脂肪变性,发展为 II 型糖尿病、肝硬化或肝癌 等疾病。

目前已知 NAFLD 有效的治疗方法是减肥,然而近日, Experimental & Molecular Medicine 上一项研究发现,NAFLD 与去泛素酶 USP15 的表达上调有关,为我们提供了一种有前景的 NAFLD 新疗法。
新闻图片1
https://www.nature.com/articles/s12276-023-01036-7


细胞泛素化与去泛素化系统是生物体中蛋白质稳态维持的重要调控系统,与多种疾病的发病机制密切相关,其中就包括 NAFLD 和 NASH 。

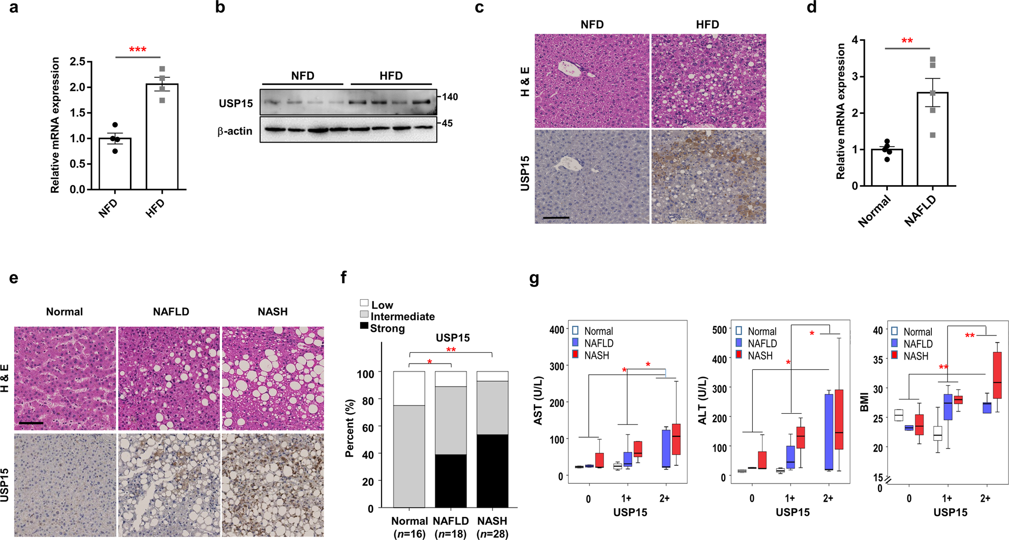
作者在筛选了高脂肪饮食 ( HFD ) 诱导 NAFLD 与正常脂肪饮食 ( NFD ) 12 周两组小鼠肝脏组织中去泛素酶的 mRNA 表达水平后发现,与正常肝脏相比,脂肪肝中的 49 种去泛素酶水平大多数均呈下降趋势。但 USP50、USP15 和 USP39 的 mRNA 表达在脂肪堆积的肝脏中增加。其中, USP15 的  mRNA 和蛋白质水平均增加,免疫组化 ( IHC ) 分析也显示, HFD 喂养的小鼠肝细胞胞质中 USP15 表达增加。

USP15 的主要作用是 去除目标蛋白中的多聚泛素链,可以稳定 TGF-β 受体和下游转导受体调节的 SMAD,从而表现出致癌性。同时,也会增加 TNF-α− 或 IL-Iβ 诱导的 NF-κB 活性,从而通过稳定  TGF-β 激活的激酶 1 结合蛋白 TAB2/3 来增强炎症反应。在肝脏中, USP15 已被证明可以调节肝细胞中丙型肝炎病毒的 RNA 翻译和脂滴形成

在 NAFLD 和 NASH 患者的肝组织中,也检测到了 USP15 的 mRNA 与蛋白水平的梯度增加。在患有NAFLD 和 NASH 的患者群体中,USP15 强表达的患者比例逐渐增加。此外, USP15 的增加也与谷丙转氨酶 ( AST ) 和谷草转氨酶 ( ALT ) 以及 BMI 评分呈正相关。提示了我们 USP15 在非酒精性脂肪肝疾病进展中的重要作用。
新闻图片2USP15 在脂肪肝中表达上调



为进一步分析 USP15 的作用机制,研究使用 AML12 (小鼠正常肝细胞)进行质谱分析筛选与 USP15有相互作用的底物,发现USP15与脂质代谢相关蛋白(例如脂肪酸结合蛋白、FABP4 和 Perilipin2 )有相互作用。

通过一系列体内外实验,研究证实了 USP15 确实在肝细胞中与 FABP1 和 Perilipin1 有着相互作用,并且可以直接结合。使用公共数据库( GSE89632 和 GSE48452 )分析发现,在脂肪变性和 NASH 阶段, FABP4 和 Perilipin1 的表达均有增加,表明 USP15 对 FABP 和 Perilipin 的调节在 NAFLD 发展中起到重要的作用。

新闻图片3USP15 与 FABP1 和 FABP4 以及 Perilipin1 和 Perilipin2 相互作用

此外,研究还发现,USP15 通过去泛素化增加 FABP 和 perilipins 蛋白的稳定性。在肝细胞中,FABP4 或 Perilipin1 的水平会随着 USP15 的增加而增加。而肝细胞中 USP15 的敲除显著的下调了一系列与脂肪酸积累相关的基因,如 FABP 、 perilipins 和 CD36 ,以及脂肪生成酶,如 FASN 、 SCD-1 、 SREBP 和 PPARγ ,并且显著的减少了小鼠肝脏中脂肪的堆积以及炎症的发生
新闻图片4
USP15 的肝细胞缺失可减少 FPC 喂养小鼠的肝脏脂肪变性、炎症和纤维化

综上,研究发现了一种全新的调控 NAFLD 和 NASH 发病的分子机制,去泛素酶 15 ( USP15 ) 通过与FABP4 和 Perilipin1 两个蛋白直接结合,将它们去泛素化,以促进肝脏中的脂质积累与炎症的发展。表明肝脏 USP15 在调节肝脏脂质积累和炎症反应中发挥着重要作用。提示了我们,通过开发特异性抑制剂来靶向 USP15 会是一种有很前景的治疗策略。


科研助力
当下,脂肪肝相关研究依旧如火如荼,TargetMol® 可为您提供脂代谢化合物库和 USP15 抑制剂 ,助力您脂肪肝相关后续的新药研发工作。欢迎点击下方产品跳转产品页查看,如感兴趣或有疑问可私聊 T 仔咨询噢~

脂代谢化合物库
https://www.targetmol.cn/compound-library/lipid_metabolism_compound_library


USP15-IN-1
https://www.targetmol.cn/compound/usp15-in-1
USP15-IN-1 是一种有效的 USP15 抑制剂(IC50 为 3.76 μM)。USP15-IN-1对非小细胞肺癌和白血病细胞具有高度的抗增殖活性 。USP15是cGAS的互作蛋白,并且USP15可以促进cGAS识别DNA激活下游信号通路。

MG-132
https://www.targetmol.cn/compound/MG-132
MG-132 是一种有效的细胞渗透性 26S 蛋白酶体抑制剂,IC50为 100 nM。它是一种肽醛,是自噬激活剂,可诱导凋亡。


参考文献:
[1] Chalasani N, Younossi Z, Lavine JE, et al. The diagnosis and management of nonalcoholic fatty liver disease: Practice guidance from the American Association for the Study of Liver Diseases. Hepatology. 2018;67(1):328-357. doi:10.1002/hep.29367
[2] Baek JH, Kim MS, Jung HR, et al. Ablation of the deubiquitinase USP15 ameliorates nonalcoholic fatty liver disease and nonalcoholic steatohepatitis [published online ahead of print, 2023 Jul 3]. Exp Mol Med. 2023;10.1038/s12276-023-01036-7. doi:10.1038/s12276-023-01036-7
 

上一篇

为什么有些人更容易过敏?关键因素已被发现!

下一篇

2023上半年盘点:FDA批准的26款新药

更多资讯

我的询价