TargetMol中国品牌商

12

手机商铺

qrcode
商家活跃:
产品热度:
  • NaN
  • 0
  • 0
  • 2
  • 2
品牌商

TargetMol中国

入驻年限:12

  • 联系人:

    邵小姐

  • 所在地区:

    上海

  • 业务范围:

    技术服务、试剂

  • 经营模式:

    生产厂商 代理商 经销商

在线沟通
推荐产品

MG-132

品牌:TargetMol

¥137 - 4330

咨询

Rapamycin

品牌:TargetMol

¥133 - 3150

咨询

Verteporfin

品牌:TargetMol

¥343 - 4820

咨询

CHIR-99021

品牌:TargetMol

¥318 - 9500

咨询

Z-VAD(OMe)-FMK

品牌:TargetMol

¥538 - 6790

咨询
查看全部产品

公司新闻/正文

Science级别的药物筛选研究该怎么做?北大团队揭秘菌源性代谢疾病新药研发

908 人阅读发布时间:2023-08-11 17:42

肠道微生物在多种人类代谢疾病中都扮演着重要的角色。它们可以通过产生与宿主功能相似的酶来调节宿主的生理和病理生理活动。近期, Science 上一篇文章发现,一种菌源的二肽基肽酶 4 ( DPP4 ) 可以逃过针对宿主的 DPP4 抑制剂治疗,促进糖尿病的发生,让我们一起跟随 T 仔来看看吧~


2023 年 8 月 4 日,来自北京大学基础医学院的姜长涛教授团队联合北京大学第三医院乔杰院士团队、北京大学化学学院雷晓光教授团队、美国国立卫生研究院 Frank Gonzalez 团队以及首都医科大学朝阳医院王广团队,在 Science 上发文 Microbial-host-isozyme analyses reveal microbial DPP4 as a potential antidiabetic target ,揭示了肠道菌源同工酶跨物种调控代谢性疾病的新机制,并提出了治疗的新靶点。

新闻图片1
https://www.science.org/doi/10.1126/science.add5787

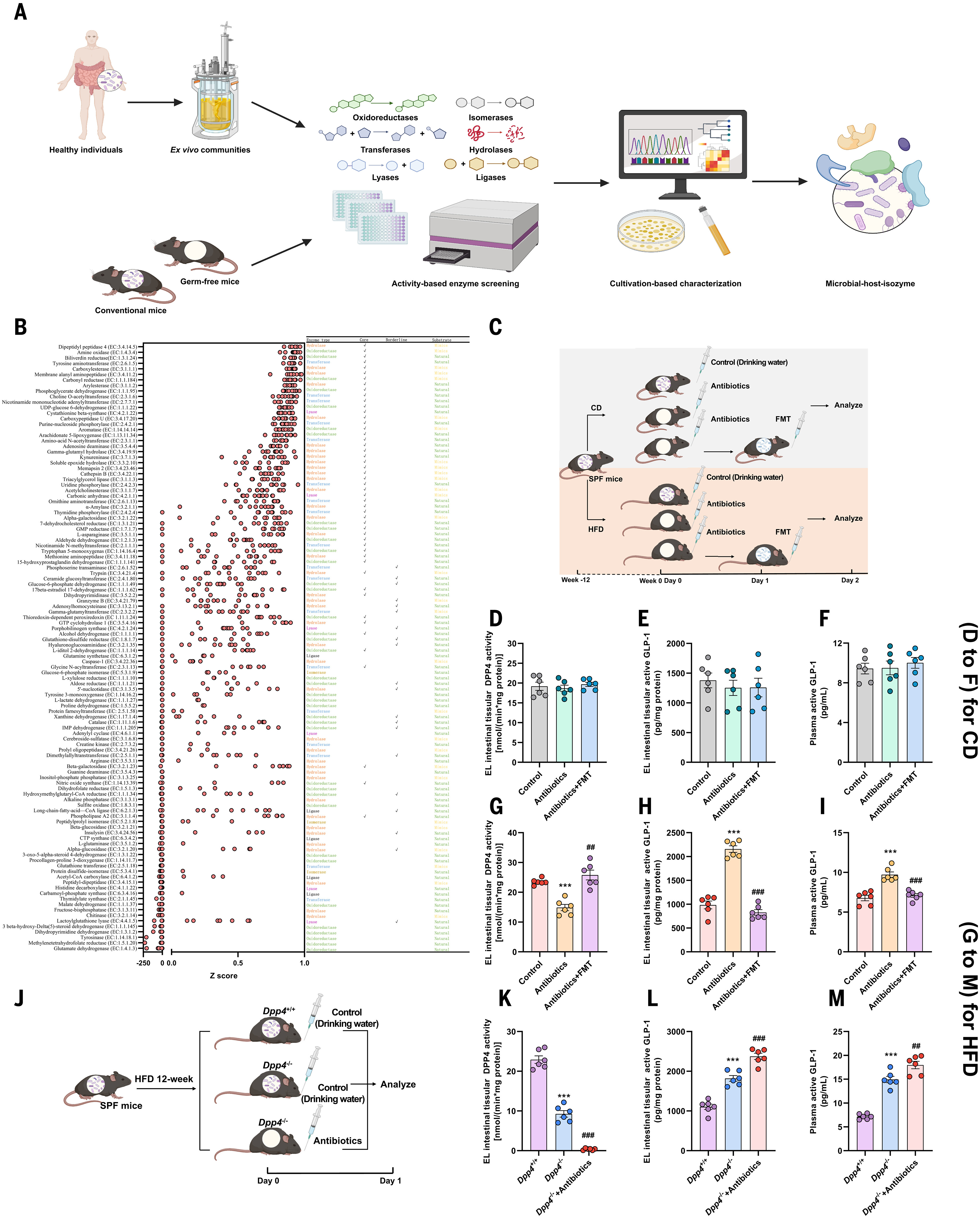
微生物-宿主同工酶 ( microbial-host isozymes ) 是肠道微生物中产生的与可以在宿主中行使类似功能的酶,但大部分肠道微生物衍生的蛋白功能仍是未知的。在本研究中,作者开发了一个酶活性筛选平台来研究肠道微生物来源的酶是如何影响并参与宿主的正常生理以及病理生理活动的。

在筛选过程中,作者发现在 10 个人类样本中,二肽基肽酶 4  ( dipeptidyl peptidase 4,DPP4 ) 具有最高的平均 Z 分数。这引起了作者的兴趣,DPP4 是治疗 2 型糖尿病 (T2D ) 的重要靶点,负责降解 GLP-1 ( 7-36 ) 酰胺或GLP-1 ( 7-37 ) ,但由于未知的原因,其抑制剂对糖尿病的疗效在不同患者间存在较大的差异。


新闻图片2

微生物-宿主同工酶活性筛选系统显示微生物 DPP4 可降低 GLP-1 活性

小贴士:
胰高血糖素样肽-1 ( glucagon-like peptide-1, GLP-1 ) 是一种由肠道 L 细胞分泌的激素,主要通过激活 GLP-1 受体 ( GLP-1R ) 在餐后葡萄糖稳态协调中起到重要的作用。 GLP-1 包括活性 GLP-1 和非活性 GLP-1 , DPP4 负责降解的 GLP-1 ( 7-36 ) 酰胺和 GLP-1 ( 7-37 ) 属于活性 GLP-1 ,而其降解产物 GLP-1 ( 9-36 ) 酰胺和 GLP-1 ( 9-37 ) 则属于非活性 GLP-1 ,不能激活 GLP-1R 。


根据先前的研究,肠道 DPP4 活性是降解 GLP-1 并调节葡萄糖耐量所必需的[1]。本研究发现,除开宿主 DPP4 ,菌源的 DPP4 (以 B. thetaiotaomicron peptidase 1 ,btDPP4 为主)也参与了 GLP-1 的降解。而此前常用于治疗 T2D 的临床相关 DPP4 抑制剂,包括西格列汀仅对宿主 DPP4 有抑制作用,对菌源性 DPP4 收效胜微,这可能解释了某些 T2D 患者对西格列汀的不同反应。

新闻图片3

研究概览

因此,靶向菌源性 DPP4 ,对于 T2D 的治疗具有极大的潜力。研究基于 btDPP4 蛋白开发了高通量药物筛选系统,测试了 107,000 种化合物小分子的抑制效果在 10 μM 浓度下,有 10 种化合物抑制 btDPP4 活性达90%  (命中率 0.01% )。在这 10 个化合物中,对 btDPP4 抑制活性最强 ( IC50 = 0.37 μM ) 的一种存在于多种药用草药中的生物碱天然产物daurisoline( Dau )。并且它还具有高选择性,对人类 DPP4 ( hDPP4 ) 几乎没有抑制作用。

通过对一系列 Dau 衍生物的构效分析,找到一种通过羟基甲氧基化合成的 Dau-d4 比天然分子具有更高的 btDPP4 抑制活性 ( IC50 = 88 nM ) ,且没有 hDPP4 抑制活性。通过等温滴定量热法 ( isothermal titration calorimetry,ITC ) ,研究发现 Dau-d4 与 btDPP4 结合的 KD 为 0.27 μM ,远小于西格列汀与 btDPP4 结合的 KD 12.6 μM 。

在分析了 btDPP4-Dau-d4 配合物与的 hDPP4 共晶结构后,作者认为这种选择性抑制可能是由于活性位点周围的不同残基组成,特别是 V/VI 连接基序的突变引起的。

新闻图片4

高通量筛选鉴定 Dau-d4 是微生物 DPP4 的选择性抑制剂

与对照组相比, Dau-d4 处理的小鼠粪便和肠外组织中 DPP4 活性显著降低,肠道和血浆中 GLP-1 活性水平显著提高,改善了糖耐量与肥胖小鼠的葡萄糖稳态。并且对几种宿主细胞系与几种肠道菌群均无明显的毒性作用。
新闻图片5
Dau-d4可以改善宿主葡萄糖代谢


综上,本研究发现了在肠道菌群中,DPP4 是一种主要的微生物-宿主同工酶,其靶向的 GLP-1 对于葡萄糖稳态至关重要。由此通过高通量筛选鉴定出一种针对菌源性DPP4的抑制剂 Dau-d4 ,在对常规宿主 DPP4 抑制剂不敏感的 T2D 患者的治疗中具有很高的治疗潜力。


科研助力
当下,糖尿病 相关研究依旧如火如荼,TargetMol® 可为您提供 抗糖尿病库抗代谢疾病化合物库,助力您的科研需求。欢迎点击下方产品跳转产品页查看,如感兴趣或有疑问可私聊 T 仔咨询噢~

抗糖尿病库


糖尿病是一种以高血糖为特征的代谢性疾病,长期的高血糖会导致全身各种组织功能障碍,如果出现并发症,糖尿病会对生活质量产生重大影响,并可能降低预期寿命,目前仍然无法治愈糖尿病,只能通过饮食调节和药物辅助治疗进行病情控制。

TargetMol 抗糖尿病库包含了 690 个糖尿病相关活性化合物,是研究糖尿病的优良工具和药物筛选的很好载体。

https://www.targetmol.cn/compound-library/anti_diabetic_compound_library

抗代谢疾病化合物库


代谢是指一组负责将碳水化合物、脂类和蛋白质转化为能量的生化反应,是维持内环境稳态的一个基本过程。代谢领域研究的重点是调节代谢的基本生物学机制及其在肥胖、糖尿病、心血管疾病和癌症等疾病中的作用。TargetMol 是全球知名的化合物库供应商,积极关注科研动态,为您提供大量代谢疾病研究相关的优质产品,为您的研究或相关药物筛选提供支持。
https://www.targetmol.cn/compound-library/anti_metabolism_disease_compound_library


Daurisoline
Daurisoline 是一种 hERG 抑制剂,也是一种自噬阻滞剂。
https://www.targetmol.cn/compound/Daurisoline


参考文献:
[1] E. E. Mulvihill, E. M. Varin, B. Gladanac, J. E. Campbell, J. R. Ussher, L. L. Baggio, B. Yusta, J. Ayala, M. A. Burmeister, D. Matthews, K. W. A. Bang, J. E. Ayala, D. J. Drucker, Cellular sites and mechanisms linking reduction of dipeptidyl peptidase-4 activity to control of incretin hormone action and glucose homeostasis. Cell Metab. 25, 152–165 (2017).
[2] Wang K, Zhang Z, Hang J, et al. Microbial-host-isozyme analyses reveal microbial DPP4 as a potential antidiabetic target. Science. 2023;381(6657):eadd5787. doi:10.1126/science.add5787
 

上一篇

再次打破KRAS不可成药传说,神奇的分子胶为何物?

下一篇

PNAS 重磅 | 一种新型癌细胞转移机制

更多资讯

我的询价