12 年
手机商铺
公司新闻/正文
415 人阅读发布时间:2023-10-18 17:22
高糖饮食会诱发与生活方式相关的代谢疾病,例如肥胖、糖尿病、非酒精性脂肪肝和心血管疾病等,而这些能量代谢的变化被认为是促进肿瘤发生的。然而作为生物体中细胞的重要能量来源,高剂量的糖(主要指葡萄糖)摄入在某些疾病中也起着正向的调控作用,让我们一起跟随T仔来看看吧~
2023年10月6日,来自韩国的研究团队在 Cell Reports 上发文 Supplementation with a high-glucose drink stimulates anti-tumor immune responses to glioblastoma via gut microbiota modulation,发现短期的高葡萄糖补充可以调节肠道微生物菌群,提高胶质母细胞瘤 (GBM) 小鼠的存活率。

胶质母细胞瘤 ( glioblastoma,GBM ) 是一种恶性脑肿瘤。由于肠道与大脑之间通过肠-脑轴有着密切的联系,除了通过迷走神经和多种激素的直接相互作用外,肠道微生物群产生的各种代谢物也会对大脑产生直接的影响。因此,一些影响肠道菌群的饮食方式也越来越受到关注。
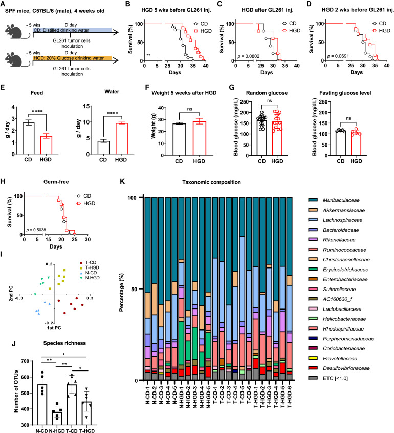
研究发现,在饮用水中补充 20% 葡萄糖 ( high-glucose drink, HGD ) 5 周可以显著改善注射 GL261 GBM 细胞诱导原位同基因脑肿瘤小鼠的存活率。并且在不同的 GBM 肿瘤细胞系小鼠中, HGD 饮食也能显著改善患肿瘤小鼠的存活率。
与常规饮水 ( control drink, CD ) 的小鼠相比, HGD 组小鼠的水摄入量增加了 2 倍,食物摄入减少了 50% ,因此在平均体重方面与 CD 组小鼠并无显著差异。血液随机血糖和空腹血糖水平无明显差异,表明 5 周的 HGD 饮食并不会诱发糖尿病或是体重增加。

▲ 补充高葡萄糖饮料通过肠道微生物群提高了胶质母细胞瘤小鼠模型的存活率
为了探究这一现象发生的原因,作者在缺乏肠道微生物菌群的无菌 ( germ-free, GF ) 小鼠和 NOD/Shi-scid 、IL-2Rγnull ( NOG ) 免疫缺陷小鼠中也进行了 HGD 实验。在 GF 和 NOG 小鼠中, HGD 组和 CD 组小鼠的生存率均没有差异。这一结果提示了 肠道菌群在 GBM 小鼠存活率中起到了重要的作用,并且补充 HGD 对 WT 小鼠存活率的提高是通过调节抗肿瘤免疫反应来实现的。

▲ HGD 补充增强胶质母细胞瘤小鼠模型中CD8 + T细胞介导的抗肿瘤免疫反应
对接种了 GL261 肿瘤细胞的 CD 和 HGD 组小鼠大脑中 CD45.2+ 肿瘤浸润的免疫细胞单细胞 RNA 测序(scRNA-seq)发现,差异主要体现在 骨髓细胞(如单核细胞、巨噬细胞、树突状细胞和小胶质细胞)、T细胞、自然杀伤 ( NK ) 细胞和 B 细胞 ,HGD 饮食小鼠的 T 细胞略有增加(主要集中于 CD8+ 细胞毒性 T 细胞),单核细胞和巨噬细胞比例更低。
结合基因富集分析的结果,作者提出 HGD 饮食主要通过调节肠道微生物群,增强 GBM 小鼠 肿瘤微环境 ( tumor microenvironment,TME ) 中 CD8+ T 细胞介导的免疫反应以及抗 PD-1 效应起到抗肿瘤的作用。

▲CD组与HGD组GBM TME中CD8 + T细胞的表型变化
进一步的,通过肠道菌群的基因组学分析,作者发现这种抗肿瘤作用主要由肠道微生物菌群中的 脱硫弧菌科 ( Desulfovibrionaceae ) 菌株 Desulfovibrio vulgaris 介导。HGD 饮食可以激活脱硫弧菌的代谢,从而增强脱硫弧菌在肠道的定植能力,诱导小鼠 CD8 + T 细胞的频率增加,增加干扰素刺激基因 ( ISG ) 的表达,并且协同促进小鼠的抗 PD-1 能力,起到抗肿瘤的作用。
总结
综上,本研究发现短期的高葡萄糖摄入可以提高胶质母细胞瘤小鼠的存活率,并且不会增加小鼠的体重与患代谢类疾病的概率。同时也提示了肠道微生物菌群在抗肿瘤免疫方面起到的重要作用,也是首次证明了肠道微生物群在非炎症肿瘤(冷肿瘤)中也具有抗肿瘤的调节功能。让我们一起期待后续的进展吧~

▲研究概览
科研助力
当下,胶质母细胞瘤 相关研究依旧如火如荼,TargetMol® 可为您提供 D-Glucose 等多种多重肠促胰岛素受体激动剂,多种规格,现货供应,大包装更有超大折扣,助力您后续的药物研发工作。欢迎点击下方产品跳转产品页查看,如感兴趣或有疑问可私聊 T 仔咨询噢~
D-Glucose 是一种单糖。D-Glucose 是甜味剂,是一般代谢的关键组成部分,并作为与细胞代谢状态以及生物和非生物应激反应有关的关键信号分子。
PD-1抑制剂和PD-L1抑制剂是一组检查点抑制剂抗癌药物,可阻断细胞表面存在的PD-1和PDL1免疫检查点蛋白的活性。免疫检查点抑制剂正在成为多种癌症的一线治疗方法。
好了,今天的 T 仔号文献列车即将到站。希望大家科研顺利哦,我们下次再见~
参考文献:
[1]Kim J, Kim Y, La J, et al. Supplementation with a high-glucose drink stimulates anti-tumor immune responses to glioblastoma via gut microbiota modulation [published online ahead of print, 2023 Oct 6]. Cell Rep. 2023;42(10):113220. doi:10.1016/j.celrep.2023.113220