TargetMol中国品牌商

12

手机商铺

qrcode
商家活跃:
产品热度:
  • NaN
  • 0
  • 0
  • 2
  • 2
hSMG-1 inhibitor 11j
¥1390 - 9960
品牌商

TargetMol中国

入驻年限:12

  • 联系人:

    邵小姐

  • 所在地区:

    上海

  • 业务范围:

    技术服务、试剂

  • 经营模式:

    生产厂商 代理商 经销商

在线沟通
推荐产品

MG-132

品牌:TargetMol

¥137 - 4330

咨询

Rapamycin

品牌:TargetMol

¥133 - 3150

咨询

Verteporfin

品牌:TargetMol

¥343 - 4820

咨询

CHIR-99021

品牌:TargetMol

¥318 - 9500

咨询

Z-VAD(OMe)-FMK

品牌:TargetMol

¥538 - 6790

咨询
查看全部产品

公司新闻/正文

Cell 突破:铁死亡发现者Stockwell提出细胞死亡新见解

1416 人阅读发布时间:2024-03-06 13:19

Cell 突破:铁死亡发现者Stockwell提出细胞死亡新见解
2012年哥伦比亚大学的 Brent R. Stockwell 教授发现铁死亡ferroptosis)以来,科学界对其与多种疾病关系的研究不断深入铁死亡已被关联到癌症、神经退行性疾病及心脏病等多个研究热点尽管科学家们努力解析铁死亡的分子机制、识别关键调节因子,并探索调控策略,但铁死亡的调控网络复杂,许多机制仍需进一步探索。

20242月15日,Stockwell研究团队再次在Cell 上发表了题为Phospholipids with two polyunsaturated fatty acyl tails promote ferroptosis的创新性研究,揭示了罕见脂质PC-PUFA2s与铁死亡的敏感性相关,以及PC-PUFA2s在调控线粒体稳态和铁死亡中的关键作用。这项研究对了解铁死亡的机制和调控具有重要意义,快和T仔一起看看吧~
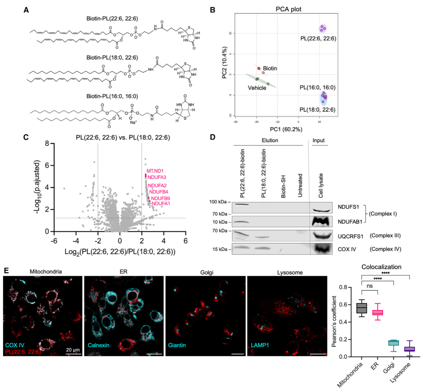
新闻图片1
 

PC-PUFA2s在多种癌细胞系中诱导铁死亡


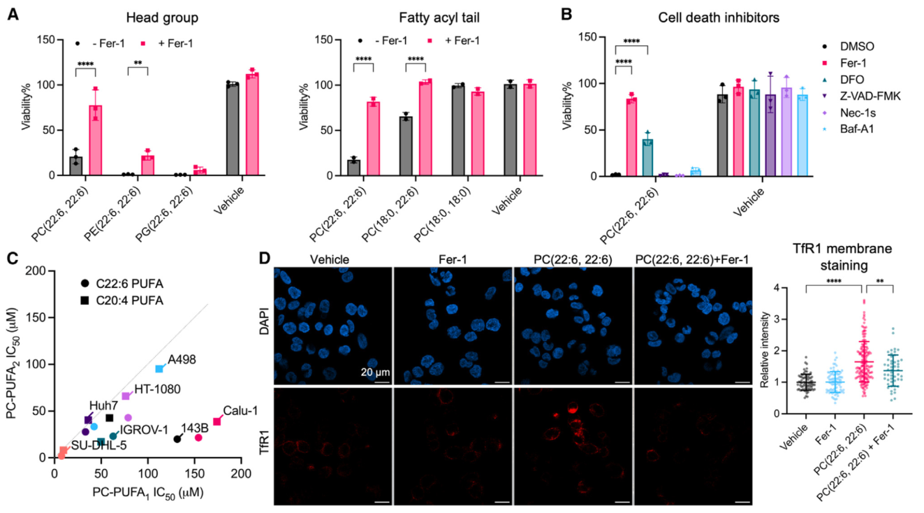
研究通过补充不同的磷脂种类并测量它们对细胞活性的影响,发现与其磷脂相比,PC-PUFA2s含有两个多不饱和脂肪酸尾部的磷脂酰胆碱在诱导铁死亡方面具有更高的效力和特异性PC-PUFA2s显著降低了细胞活性,特别是在卵巢癌细胞系IGROV-1、肺癌细胞系Calu-1和成纤维细胞瘤细胞系HT-1080中特别敏感。通过与铁死亡抑制剂Fer-1DFO
共处理,证实了PC-PUFA2s诱导的细胞死亡是通过铁死亡路径进行的而不是通过凋亡或坏死PC-PUFA2s处理增加了铁死亡标记物的表达和脂质过氧化物的积累,证明了其在调节铁死亡敏感性中的关键角色。
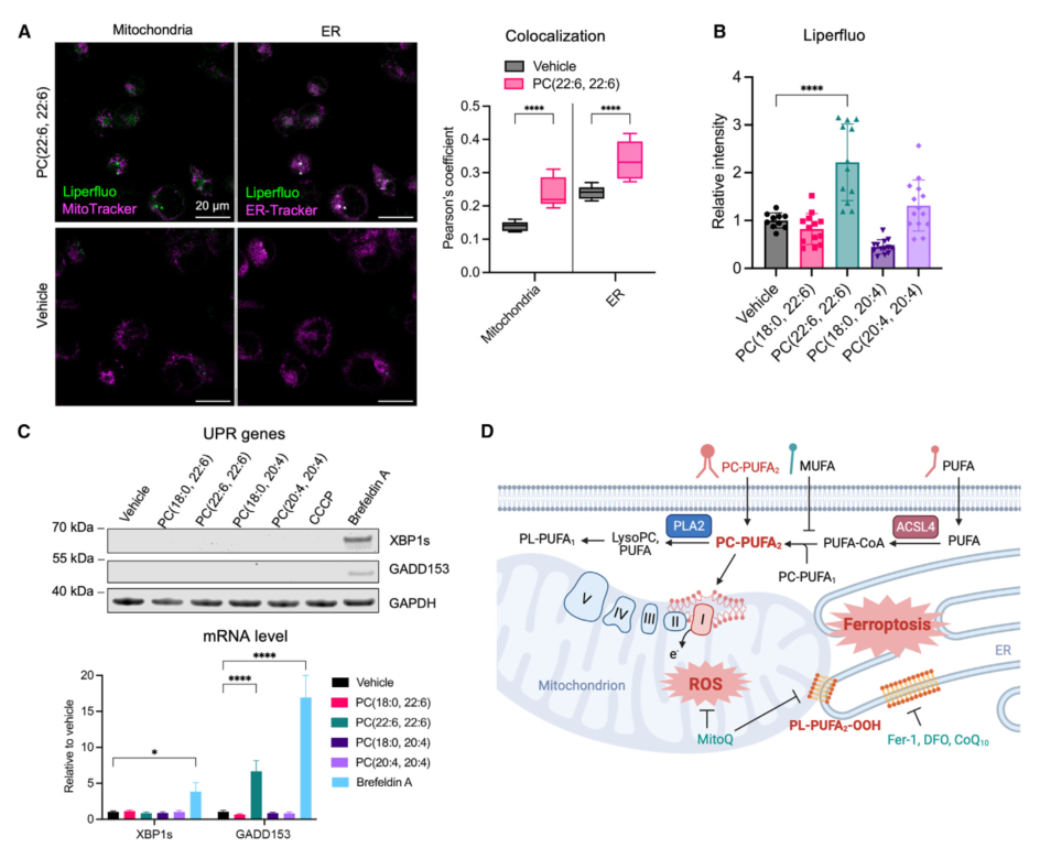
新闻图片2
 PC-PUFA2s相对其磷脂更强诱导细胞死亡,铁死亡抑制剂可减轻其效应

PL-PUFA2s与ETC相互作用诱导铁死亡

通过亲和素下拉实验结合质谱分析,研究揭示了PL-PUFA2s,特别是PC-PUFA2s,与线粒体电子传输链(ETC)复合体I的特定蛋白质相互作用,进而诱导线粒体产生活性氧(ROS),触发细胞脂质过氧化。此外,使用线粒体靶向的抗氧化剂能够有效阻止PC-PUFA2s诱导的铁死亡。这些发现突出了PL-PUFA2s在铁死亡中的关键作用,特别是它们在调节线粒体功能和ROS产生中的作用。
新闻图片3
 PL-PUFA2s与线粒体电子传输链ETC相互作用
 

PC-PUFA2s诱发线粒体应激并促进铁死亡

研究从三个角度评估了线粒体功能:线粒体ROS(mtROS)、线粒体膜电位和线粒体氧化磷酸化。结果显示,PC-PUFA2s导致线粒体超氧化物的增加。由ETC复合体I产生的ROS被报道可以促进铁死亡。PC-PUFA2s的过量积累可能破坏复合体I的结构,并影响电子流,从而增加ROS产生。此外,通过使用荧光探针和测量氧消耗率来评估线粒体的ROS产生和功能状态。结果显示,PC-PUFA2s处理显著增加了ROS并影响线粒体呼吸,这些变化对铁死亡至关重要。
新闻图片4
 PC-PUFA2s诱发线粒体应激
 

mtROS 在PC-PUFA2诱导的铁死亡中起到关键作用

为了评估mtROS在PC-PUFA2作用机制中的作用,研究人员调查了线粒体靶向的ROS清除剂对PC-PUFA2处理的影响。使用线粒体靶向的抗氧化剂MitoQ可以显著减少PC-PUFA2引起的mtROS积累,并防止细胞死亡这些数据表明,在PC-PUFA2诱导的铁死亡过程中,mtROS是必不可少的。Voltage-dependent anion channel(VDAC)位于线粒体外膜,具有多种功能,包括调节线粒体膜电位、脂质运输、与ER的相互作用和细胞死亡。VDAC抑制剂DIDS部分抑制了PC-PUFA2的致命效应。这些结果揭示了mtROS在促进铁死亡中的核心作用,并为通过调节mtROS来控制铁死亡提供了潜在策略。

 

PC-PUFA2s在内质网(ER)中诱导脂质过氧化,但不触发未折叠蛋白反应(UPR)


通过使用荧光探针Liperfluo,研究人员能够直接观察到在PC-PUFA2处理的细胞中,尤其是ER区域,脂质过氧化水平显著增加。这一发现与铁死亡过程中脂质过氧化的关键作用相符合。然而,通过测量与ER应激相关的标志物,如GRP78和CHOP的表达水平,结果显示这些标志物在PC-PUFA2处理的细胞中并没有显著变化,说明虽然脂质过氧化发生,但并未触发典型的UPR。这表明PC-PUFA2s导致的细胞死亡机制与传统的ER应激路径有所不同,强调了脂质过氧化在PC-PUFA2s诱导铁死亡中的独立作用。
新闻图片5
 PC-PUFA2s诱导脂质过氧化,但不引起内质网中的未折叠蛋白反应
 

小结


本文揭示了罕见脂质PC-PUFA2s在铁死亡中的作用,特别强调了它们如何诱导线粒体应激、增加线粒体产生的ROS、以及促进脂质过氧化,从而驱动铁死亡过程。研究还发现,尽管PC-PUFA2s在内质网(ER)中诱发脂质过氧化,但并不触发未折叠蛋白反应(UPR),指出了PC-PUFA2s通过独特机制促进细胞死亡的新见解。这些发现不仅增进了我们对铁死亡机制的理解,还为开发针对铁死亡相关疾病的新治疗策略提供了潜在靶点。


参考文献:
Qiu B, Zandkarimi F, Bezjian CT, et al. Phospholipids with two polyunsaturated fatty acyl tails promote ferroptosis. Cell. Published online February 8, 2024. doi:10.1016/j.cell.2024.01.030

除了上述研究涉及的 Fer-1 、 DFO 、MitoQ 以及 DIDS 外 陶术还可提供 RSL3 以及 Erastin 等铁死亡抑制剂、激活剂(限时58折),助力您铁死亡领域相关的研究,欢迎私信咨询~
新闻图片6
新闻图片7
新闻图片8
新闻图片9

 

上一篇

Science:新发现!维生素A可加速伤口愈合或头发再生

下一篇

Cell重磅,发现可溶性Wnt抑制剂,可限制肠道干细胞过度增值,维持肠道内稳态

更多资讯

我的询价