阿尔茨海默症新靶点通路——Drp1-HK1-NLRP3
841 人阅读发布时间:2021-02-01 17:09
阿尔茨海默症 (AD) 是一种与年龄相关的神经退行性疾病,其特征是β- 淀粉样蛋白(amyloid β-protein,Aβ)组成的细胞外老年斑和过度磷酸化的 Tau 蛋白组成的神经元纤维缠结。尽管在研究 AD 的发病机理方面已有数十年的时间,但与AD相关的细胞损伤和认知缺陷的基础机制仍然难以明确。
近日,凯斯西储大学医学院的研究人员发现了阿尔茨海默症 (AD) 发展的新靶点通路 Drp1-HK1-NLRP3,可能有助于开发在神经退行性疾病进展早期进行治疗的疗法。相关研究内容于12月4日发表在 Science Advance 杂志上,题为“Oligodendroglial glycolytic stress triggers inflammasome activation and neuropathology in Alzheimer’s disease”

医学院的生理学和生物物理学系教授,这项研究的首席研究员 XinQi 表示,“我们已经发现了一个通路,可以在疾病导致大量损害以及临床症状出现之前就进行检测和治疗。”在确定疾病的明确病理特征之前,凯斯西储大学研究人员确定的新通路可以作为潜在的治疗方法,目的是减轻白质退化带来的脑部正常功能损害。
该研究的合著者,Morley-Mather研究中心的Andrew A. Pieper 说:“在该领域,越来越多的证据表明,AD 的发展比我们之前认为的要早得多,甚至在目前临床诊断能力之前的数十年。检测出这种疾病并在早期阶段进行治疗,对于对抗其毁灭性影响至关重要。”

研究结果发现 Drp1-HK1-NLRP3通路与负责髓鞘生成的脑细胞的破坏有关,髓鞘是一种保护神经的蛋白质。这些被称为少突胶质细胞 (OL),产生髓磷脂的细胞的功能障碍和最终死亡是公认的 AD 早期事件,会导致认知缺陷。
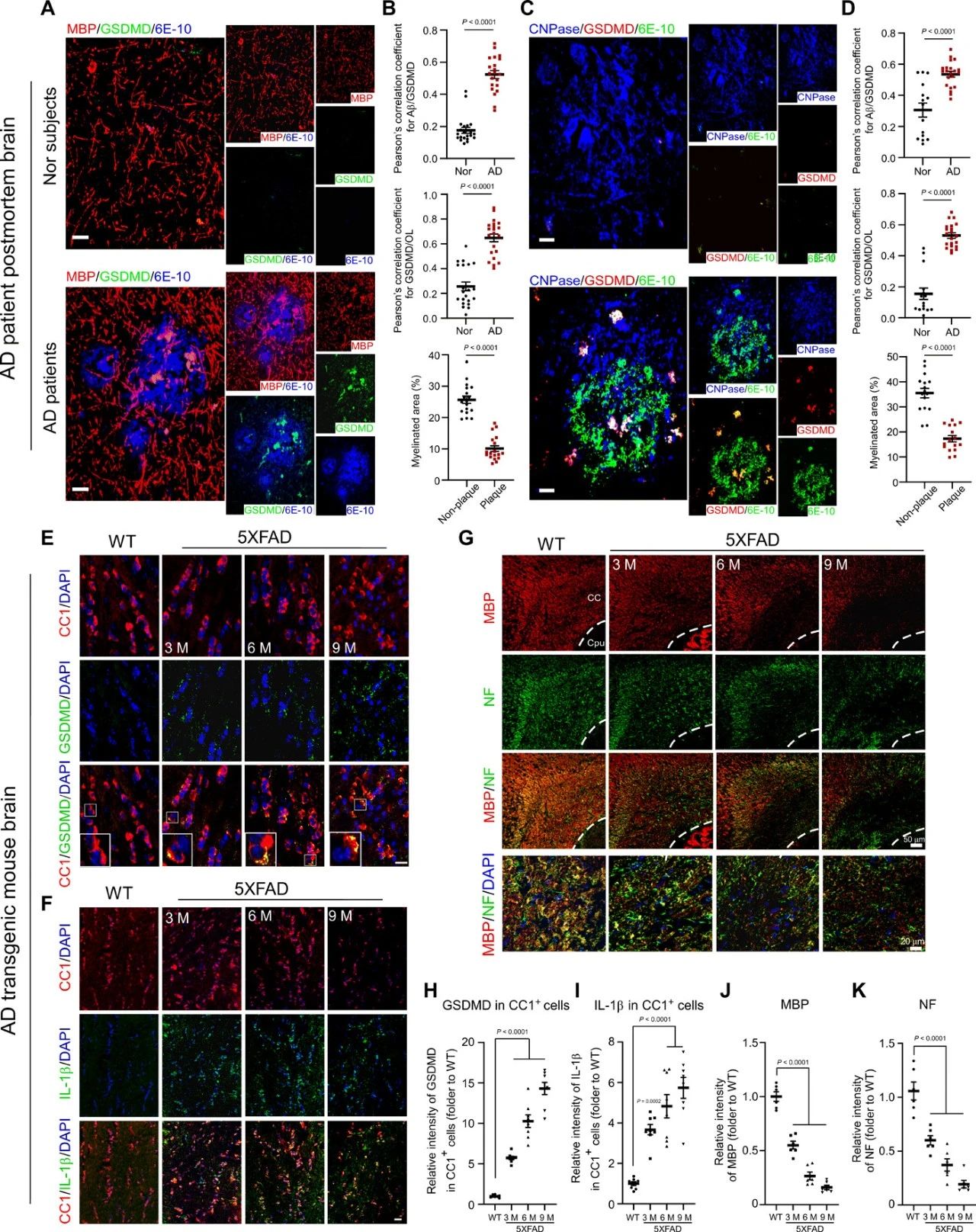
由于 OL 损伤是脱髓鞘和白质变性的先决条件。实验首先评估了 AD 中 OL 的变化。结果表明,成熟 OL 在 AD 患者(图中 A–D)和 AD 小鼠模型(图中 E–K)中都经历了 NLRP3依赖的 Gasdermin D(GSDMD)介导的炎症损伤,同时伴有脱髓鞘和轴突变性。

Science Advance
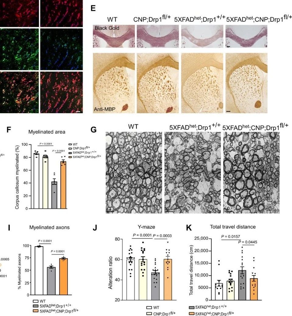
研究团队曾报道过,系统性抑制相关蛋白 Drp1(线粒体分裂鸟苷三磷酸酶)的过度激活,可以降低多发性硬化动物模型中成熟 OL 死亡和脱髓鞘。
在本研究中,研究者检查了 AD 模型的 OL 中是否激活了 Drp1。检测发现 Drp1介导的线粒体分裂在 AD 患者大脑、AD 小鼠白质和暴露于有毒 Aβ 肽的成熟 OL 中被过度激活。而成熟的 OL 特异性敲除 Drp1可消除 NLRP3炎症小体激活,纠正髓鞘丢失(图中 E, F),并提高 AD 小鼠的认知能力(图中 J, K)。

Science Advance
进一步的机制研究表明,成熟 OL 中 Drp1的过度激活通过抑制己糖激酶1(HK1;一种启动糖酵解的线粒体酶)而诱导 AD 模型中的糖酵解缺陷,从而引发 NLRP3相关炎症。
总之,这项研究证明了 OL 糖酵解缺陷在 AD 进展中的重要性,并强调了 Drp1-HK1-NLRP3信号轴的激活是 AD 白质变性的重要机制和治疗靶点。
对于大多数患者,AD 的常见症状变得很明显之前,OL 就几乎完全退化变性了。因此,研究人员们希望通过调节 Drp1表达的疗法来靶向和操纵该通路,从而减慢或减少对产生髓磷脂的 OL 的损害,阻止白质退化,并防止 AD 更严重的认知症状的发展。
实际上,研究者团队已为一种称为肽抑制剂的小分子申请了专利,该分子可调节 Drp1的表达,从而阻止脑细胞的变性。
由于目前大多数 AD 的诊断是在65岁或65岁以上的患者中进行的,患者直到他们大脑中白质的重要部分已经丧失时才被诊断出来。研究小组渴望利用他们在新研究中的发现开发出一种可以防止这种损害发生的治疗方法。然而,目前的挑战是识别出可能处于 AD 发展初期的年轻患者。
这项研究可能为 AD 的诊断和治疗带来新的曙光,在神经退行性疾病的抗争中不断前进。助力研发,Targetmol 提供神经退行性疾病相关抑制剂以及化合物库!