12 年
手机商铺
公司新闻/正文
820 人阅读发布时间:2021-02-20 11:37
2021年1月8日,西湖大学李旭课题组、黄晶课题组与复旦大学陆路课题组合作,在 Cell Research 杂志上以长文形式联合发表了题为 "AXL is a Candidate Receptor for SARS-CoV-2 that Promotes Infection of Pulmonary and Bronchial Epithelial Cells" 的论文,该研究发现 AXL 蛋白是新冠病毒感染人类呼吸系统的潜在受体。这也是目前发现的首|个不依赖于 ACE2 的新冠病毒新受体。

Fig 1. 文章截图
通过分析大规模人类单细胞测序的数据,研究团队发现 ACE2 主要在人类的肾脏及消化系统表达,但仅在约千分之一的肺细胞和千分之二的气管细胞中表达。如此低的 ACE2 表达量难以支持新冠病毒在人群的高传染性,因此研究团队猜测新冠病毒在人类呼吸系统中可能存在其他重要受体。
结合了蛋白质组学、生物信息学及计算生物学方法,研究团队通过构建病毒刺突蛋白的稳转细胞株、亲和纯化、质谱鉴定,筛选出22个候选受体。并最终筛选出结合强度排名前三的候选受体:AXL、EGFR 和 LDLR。
Fig 2. 功能蛋白质组学筛选人类肺及支气管上皮细胞中的新冠病毒候选受体
AXL 是一种受体酪氨酸激酶,定位在细胞膜上,是人体内一种负责介导 PI3K 等信号通路的细胞外信号向胞内的转导的蛋白,广泛参与调节细胞的生存、增殖、迁移与分化。
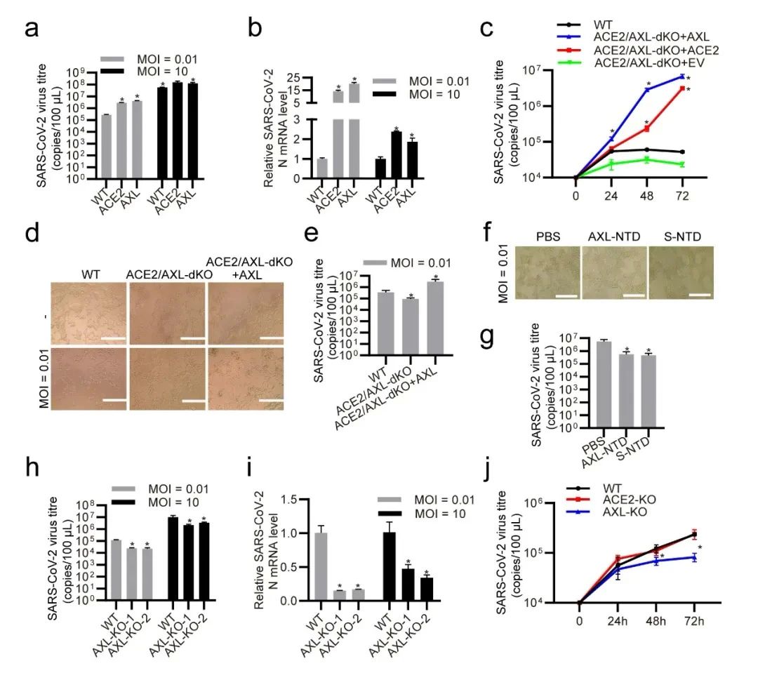
通过一系列生化及细胞实验,研究团队证明肺细胞上的 AXL 蛋白与新冠病毒刺突蛋白 N 端的 NTD 区域相结合,而非结合 ACE2 的 RBD 区域,并在细胞膜上存在强共定位。随后,研究团队通过假病毒吸附、内化、细胞内吞囊泡运输标记物共定位等实验,进一步明确了 AXL 通过特异性结合新冠病毒刺突蛋白,介导病毒在呼吸系统细胞上的吸附与内化。因此,AXL 可能是新冠病毒在肺细胞上的潜在受体。随后研究团队在生物安全防护三级实验室中进行了新冠病毒的真病毒感染实验。实验结果表明 AXL 可以不依赖于 ACE2 独立介导新冠真病毒的感染。
Fig 3. 病毒感染实验证实AXL是新冠病毒在肺细胞上的重要受体
最后,研究学者发现过表达 AXL 可以有效地促进新冠病毒入侵,而在人类肺上皮细胞中敲除 AXL 则显著降低了新冠病毒感染。同时,来自新冠患者的临床数据也表明 AXL 表达水平与重症感染高度相关。因此,使用可溶性的 AXL 蛋白可以有效拮抗新冠病毒对于肺部细胞的感染,提供了靶向或基于 AXL 设计的药物可能用于未来对新冠病毒感染的临床干预策略。
新冠新受体
AXL靶点相关化合物
| 英文名称 | 中文名称 | CAS |
| XL184 | 苹果酸卡博替尼 | 1140909-48-3 |
| TP0903 | TP0903 | 1341200-45-0 |
| LDC1267 | LDC1267 | 1361030-48-9 |
| Cabozantinib | 卡博替尼 | 849217-68-1 |
| UNC2881 | UNC2881 | 1493764-08-1 |
| BMS777607 | BMS-777607 | 1025720-94-8 |
| S49076 | S49076 | 1265965-22-7 |
| NCT503 | NCT503 | 1916571-90-8 |
| Sitravatinib | Sitravatinib | 1123837-84-2 |
| Gilteritinib | 吉列替尼 | 1254053-43-4 |
| CEP40783 | CEP40783 | 1437321-24-8 |
| Pralatrexate | 10-炔丙基-10-去氮杂氨基蝶呤 | 146464-95-1 |
| Tepotinib | 特泊替尼 | 1100598-32-0 |
| Bemcentinib | Bemcentinib | 1037624-75-1 |
| NPS1034 | NPS1034 | 1221713-92-3 |
| SGI7079 | SGI7079 | 1239875——86——5 |
| Cabozantinib hydrochloride | 盐酸卡博替尼 | T5164 |
| Ningetinib | 宁格替尼 | 1394820-69-9 |
| 2-D08 | 2-D08 | 144707-18-6 |