12 年
手机商铺
公司新闻/正文
1182 人阅读发布时间:2023-03-14 15:18

▲点击图片可跳转原文
该研究排除了吸烟、饮酒以及不健康的生活方式等环境影响,通过一系列小鼠实验后发现——
免疫系统是癌症性别差异的关键
研究人员在雌性和雄性 C57BL/B6 小鼠中分别接种 B16、MC38 和 LLC 肿瘤细胞,观察肿瘤生长和小鼠存活情况。
在这三种肿瘤中,雄性小鼠的肿瘤生长速度都比雌性小鼠快,生存期更短。但在本身具有免疫缺陷的小鼠中没有明显差异。表明免疫系统的性别差异在癌症中起关键作用。
▲接种 B16、MC38 和 LLC 肿瘤细胞后小鼠的肿瘤生长和存活率
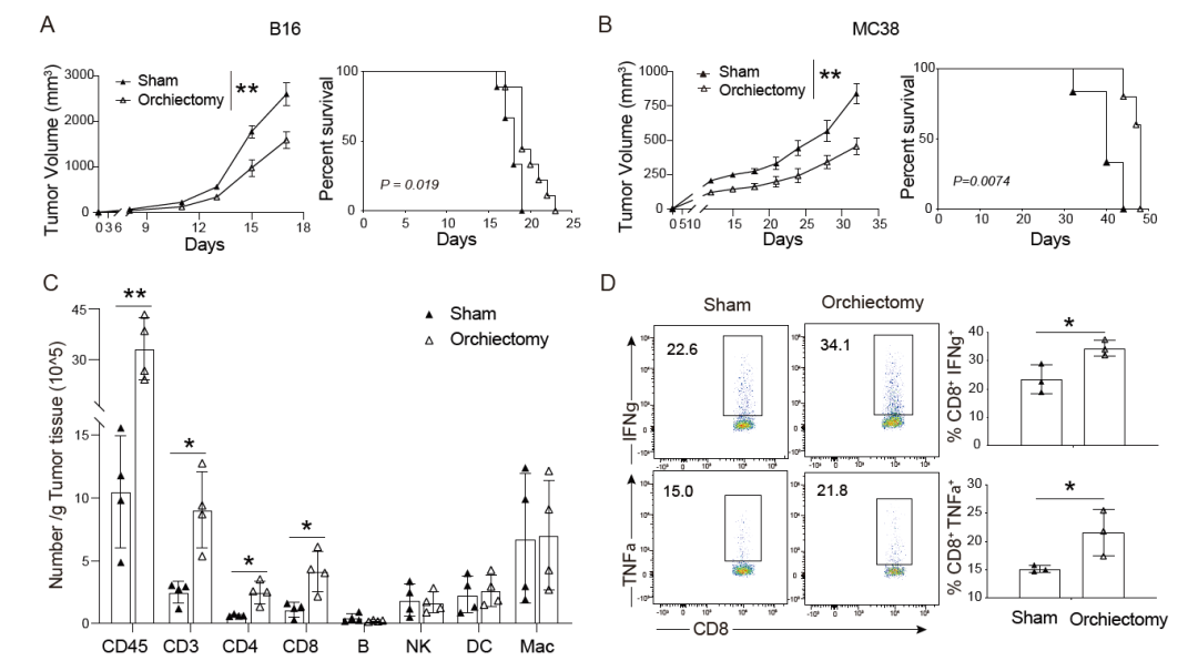
研究还进一步分析了雄性和雌性小鼠肿瘤中免疫细胞的组成。CD45 染色显示 雄性小鼠肿瘤中总免疫细胞数明显少于雌性,这主要是因为 T 细胞的减少,尤其是 CD8+ T 细胞的减少,并且来自雄性小鼠的肿瘤中的 CD8+ T 细胞产生较少的效应细胞因子 IFN-γ 和 TNF-α 。

▲B16 模型中统计的不同类型的免疫细胞数
同时,在男性肿瘤的 CD8+ T 细胞中检测到共抑制受体表达显著增加,表明这些 T 细胞已高度耗竭。这些数据表明,雄性小鼠的肿瘤 T 细胞免疫功能受损。

▲B16 肿瘤分离的 CD8+ T 细胞中衰竭标志物的表达
雄激素抑制抗肿瘤 CD8+ T 细胞活性
研究人员使用抗 CD3/抗 CD28 抗体体外激活小鼠 CD8+ T 细胞,并用不同浓度的雄激素或雌激素处理。发现雄激素二氢睾酮(DHT)以浓度依赖性方式抑制 CD8+ T 细胞的活化(图 A、B)。相反,雌激素处理对 CD8+ T 细胞的活化没有影响(图 C、D)。

▲不同浓度的雌/雄激素刺激后 CD8+ T 细胞的增殖和 IFNγ 的表达
为了确定雄激素的作用,研究人员对携带 B16 和 MC38 肿瘤的雌性小鼠进行睾酮处理。发现睾酮明显加速了肿瘤生长,导致小鼠的存活率下降,降低了肿瘤中 CD8+ T 细胞的数量,并且 CD8+ T 细胞的 IFN-γ 和 TNF-α 的产生减少、衰竭水平增加。
研究人员还通过进一步的睾丸切除以降低雄性小鼠的睾酮水平,然后接种 B16 和 MC38 。发现 睾丸切除显著抑制了肿瘤生长,并延长了小鼠生存期(图 A、B),CD8+ T 细胞数量增加和活性增强(图 C、D)。这些结果说明,雄激素通过抑制 CD8+ T 细胞的活性损害雄性小鼠的抗肿瘤免疫。

▲雄激素抑制 CD8+ T 细胞在男性肿瘤中的功能
AR 缺陷增强雄性小鼠 T 细胞介导的抗肿瘤免疫
为了研究雄激素受体(AR)在 T 细胞中的作用,研究人员将 Arflox/flox 小鼠与 CD4-Cre 小鼠杂交,条件性敲除 T 细胞中的 AR。发现 ArCKO 小鼠与 ArWT 小鼠相比,前者 CD8+ T 细胞在体外被抗 CD3/抗 CD28 抗体激活,增加了 CD8+ T 细胞的 IFN-γ 产生。
同时,在 Ar 缺陷 T 细胞中未观察到 DHT 对野生型 (WT) CD8+ T 细胞增殖和 IFN-γ 产生的抑制作用。在 Ar 缺陷 T 细胞中也未检测到 DHT 介导的对 WT T 细胞中 CD69 和 CD25 表达的抑制。这些数据表明,雄激素通过 AR 抑制 CD8+ T 细胞活化,并且 AR 介导的 USP18 的表达会抑制 CD8+ T 细胞中的 NF-κB(T 细胞主要调节因子)的激活。

▲雄激素介导的 NF-κB 信号通路在 CD8+ T 细胞中的抑制机制

▲雌性小鼠接受睾酮治疗后肿瘤生长情况
阻断雄激素信号可增强 PD-1 抗体的疗效
既然雄激素可抑制 T 细胞抗癌免疫,那么是否可以通过靶向雄激素来干扰癌症免疫治疗呢? 研究人员比较了 Pembrolizumab (PD-1 阻断抗体) 治疗 NSCLC 黑色素瘤患者的治疗效果,发现女性患者获益多于男性,并且其它肿瘤模型也显示 PD-1 阻断效力雄性低于雌性。说明了雄性激素会损害免疫治疗的效果。 进一步,研究人员探索了阻断雄性激素信号是否可以提高癌症免疫治疗疗效。发现 接受睾丸切除的小鼠中,PD-1 阻断显著减缓了肿瘤生长并延长了小鼠生存期(图 E);ArCKO 雄性小鼠也比 ArWT 雄性小鼠从抗 PD-1 治疗中受益更多(图 F);同样,阿比特龙(一种雄激素合成抑制剂)给药显著延迟了雄性小鼠的肿瘤生长并增加了存活率。

▲抑制雄激素信号可增强抗 PD -1 治疗的疗效
这些数据表明,阻断雄激素信号可以增强 T 细胞的抗癌免疫,从而提高免疫治疗的疗效。
总结
众所周知,雄性激素会促进前列腺癌的进展,并且 AR 在前列腺癌、乳腺癌、卵巢癌、肾癌等多种癌症类型中均有高表达,AR 可能调控这些肿瘤细胞的不同信号通路。因此,为了精确治疗 AR+ 肿瘤,需要进一步明确 AR 在不同肿瘤细胞中的功能及其与免疫细胞中 AR 功能的差异。 这项研究强调了性别差异在抗肿瘤免疫中的不同,发现雄激素通过抑制 T 细胞对癌症的免疫反应促进雄性的肿瘤进展,并提供了雄性激素信号阻断作为一种有希望的策略来提高男性癌症免疫治疗的疗效。为我们揭示了免疫系统在癌症性别差异中的关键作用。
科研助力
作为药物研发热点领域,肿瘤研究如火如荼,TargetMol® 抗肿瘤筛选化合物库可助力您加快研发步伐。欢迎点击下方产品跳转产品页查看,如感兴趣或有疑问可私信小陶咨询噢 ~