12 年
手机商铺
公司新闻/正文
920 人阅读发布时间:2023-03-24 16:43
人工甜味剂 因其“0卡”属性,在越来越多的食品中被用作糖的替代品,以降低糖和热量的摄入,深受年轻消费者的喜爱,消费量正在逐年大幅增加中[1]。常见代表有 赤藓糖醇、阿斯巴甜 和 三氯蔗糖 等,读到这的小伙伴不妨拿起手边的“无糖”饮料,看看配料表中加的是哪一种?
虽然甜味剂一般被认为是惰性的,不参与人体的代谢,但也逐渐有人对食用某些甜味剂的长期安全性提出了担忧——
早在 2022 年,来自法国的 Charlotte Debras 团队就在国际知名医学期刊 British Medical Journal(IF=93)发文 Artificial sweeteners and risk of cardiovascular diseases: results from the prospective NutriNet-Santé cohort ,提出人造甜味剂的总摄入量与 心血管疾病和脑血管疾病的风险增加 有关。其中,阿斯巴甜 的摄入与脑血管疾病风险增加有关、安赛蜜(乙酰磺胺酸钾)和 三氯蔗糖 与冠心病风险增加有关[2]。
2023 年 2 月 27 日,美国克利夫兰诊所的 Stanley L. Hazen 在 Nature Medicine ( IF=87 ) 发文 The artificial sweetener erythritol and cardiovascular event risk ,表明 赤藓糖醇 既与心血管不良事件 ( MACE ) 发病风险相关,又能促进血栓形成 [3]。
无独有偶,2023 年 3 月 15 日,英国弗朗西斯克里克研究所的 Fabio Zani 团队在 Nature ( IF=69.504 ) 发文 The dietary sweetener sucralose is a negative modulator of T cell-mediated responses ,发现小鼠摄入高剂量的 三氯蔗糖 会通过 限制 T 细胞增殖和 T 细胞分化,调节免疫系统。但这种抑制并非完全有害,甚至可以用于治疗一些自身免疫性疾病,如 I 型糖尿病,快跟随 T 仔一起来看看吧~

▲ 点击图片查看原文
三氯蔗糖是一种甜度为蔗糖 600 倍的人工甜味剂,尽管吸收有限,但在摄入 250 毫克三氯蔗糖后,人体血浆三氯蔗糖水平会在 90-120 分钟内达到 1 μM。因此欧洲食品安全局 ( EFSA ) 将人类三氯蔗糖的最大可接受每日摄入量 ( ADI ) 确定为 15 毫克/千克(体重),而美国食品和药物管理局的标准为 5 毫克/千克(体重)。
研究团队将这一剂量基于体表面积 ( BSA ) 和代谢率等效缩放,给小鼠服食了 0.72 mg/ml 或 0.17 mg/ml 的高剂量三氯蔗糖,可使小鼠血浆三氯蔗糖浓度也达到 1 μM,与人类中一致。
实验表明,三氯蔗糖对小鼠的 CD11b+ 骨髓细胞、B220+ B 细胞、 CD8+ T 细胞、CD4+ T 细胞、脾细胞、B220+B 细胞、IL-1β 、IL-6 与 IL-12p70 数量 以及生发中心 B 细胞和 IL-1β 的 产生 均没有影响。
但在无法产生成熟 T 细胞的 Rag2−/− 免疫缺陷小鼠中观察到 CD8+ 和 CD4+ T 细胞的稳态增殖都有所下降。

▲ 给予 Rag2−/− 受体小鼠高剂量三氯蔗糖实验模式图
为了评估三氯蔗糖是否对 T 细胞有直接影响,研究增加了两种甜味剂对照:乙酰氨基葡萄糖钾 ( AceK ) 和糖精钠 ( NaS ) ,进行 体外 T 细胞增殖实验。
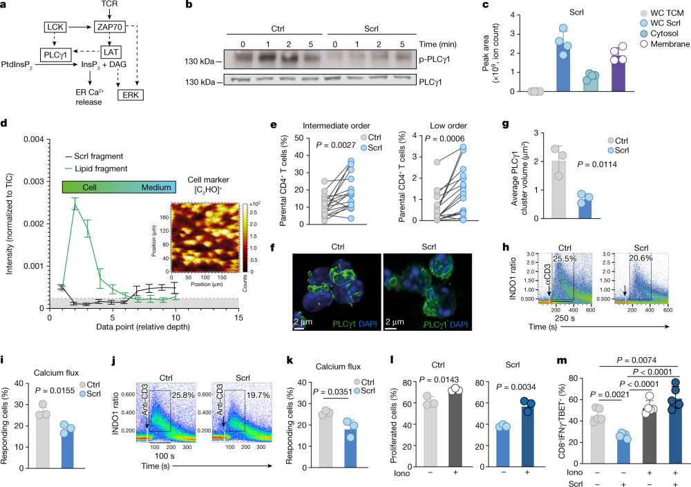
结果表明,三氯蔗糖对 CD8 + 和 CD4 + T 细胞的活力并无影响,但显示出抑制 CD8 +和 CD4 + T 细胞增殖的作用,且各自向 产生干扰素 - γ ( IFNγ ) 的 CD4+ T 辅助 1 (TH1) 细胞和 CD8+ 效应 T ( Teff ) 细胞的 极化 都显著降低。表明高剂量的三氯蔗糖 降低了 T 细胞的增殖和分化。

▲ 高剂量三氯蔗糖抑制 CD8 + 和 CD4 + T 细胞增殖
进一步的 葡萄糖 13 C 6 标记 实验表明,三氯蔗糖影响了多条增殖相关的途径。
主要通过影响T细胞膜顺序,限制 PLCγ1 的聚集与激活,影响膜信号转导,特异性地阻碍T细胞受体 ( TCR ) 依赖性增殖,与 TCR 下游细胞内的 钙释放。

▲ 三氯蔗糖降低 TCR 下游细胞内钙流量
与此同时,摄入高剂量三氯蔗糖小鼠在患肿瘤情况下 IFNγ 分泌减少,并具有 更低的肿瘤排斥反应,为肿瘤的扩张提供了便利。在患李斯特菌 ( LmOVA ) 感染情况下,肝脏中细菌数量增加。

▲三氯蔗糖处理限制了体内 T 细胞特异性反应
但有趣的是,这些对免疫系统中 T 细胞的影响是 可逆的,并且可以通过限制 T 细胞介导的自身免疫,对一些由 T 细胞介导的免疫性疾病中起到治疗的作用。
如在自发 I 型糖尿病 模型 ——NOD/ShiLtJ 小鼠中,高剂量的三氯蔗糖延缓了 I 型糖尿病的发展,且使小鼠具有更低的高血糖发病率。
在 T 细胞诱的导结肠炎 模型中,摄入高剂量三氯蔗糖的小鼠 CD45.1 + CD4 + T 细胞频率和数量减少,且长期高剂量摄入(21天)后,促炎产生 IFNγ 的 CD4+ T 细胞频率变低,总数减少。 这些数据均表明,补充三氯蔗糖可减轻 T 细胞介导的自身免疫反应,对疾病的治疗具有积极作用。

---------------------------------------------
---------------------------------------------
总结
综上,本研究揭示了高剂量三氯蔗糖通过影响 T 细胞增殖和分化来调节免疫力的意想不到的作用。但这种 可逆且特异性极强 的作用也在治疗某些由T细胞介导的自身免疫性疾病方面具有很大的潜力。介于本研究所针对的大剂量远高于人类正常饮食所能摄入的剂量,各位减肥的小伙伴们实在想尝点“甜头”,偶尔来一瓶”0卡”代糖饮料也未尝不可~
☆科研助力☆
当下,糖代谢 相关研究依旧如火如荼,TargetMol® 糖代谢化合物库 提供 708 种 糖代谢相关的化合物,可助力您靶向 GLUTs、Hexokinase ( HK ) 、Pyruvate Kinase ( PK ) 、phosphofructokinase(PFK)、IDH1/2、LDH、AMPK 等糖代谢相关靶点,是研究糖代谢紊乱疾病、癌症等的有效工具。如感兴趣或有疑问可咨询噢~