12 年
手机商铺
公司新闻/正文
599 人阅读发布时间:2023-05-17 11:24
细菌、病毒、自然灾害……这个世界存在着各种危险。而皮肤作为人体应对“外部攻击”的第一防线,各种损伤在所难免。你对伤口修复的分子机制又了解多少呢?
皮肤伤口修复是一个极其复杂的生物学过程,涉及多种不同类型细胞、细胞外基质和细胞因子在时间、空间上有序的相互作用,最终完成皮肤屏障与组织内稳态维持。但组织损伤如何引发即时炎症反应,个体又是如何感知损伤以协调进行组织的修复在很大程度上仍是未知的。

▲图源:Pixabay
实际上,皮肤、肺和肠道的屏障上皮组织才是真正意义上应对外部攻击的第一道防线。感染时,这些上皮细胞通常会感知到病原体相关分子模式(PAMPs),如“非自身”的细菌 DNA 或病毒 RNA,从而激活模式识别受体和下游的干扰素反转录因子(IRFs),促进 I 和 III 型干扰素(IFNs)的诱导和分泌。
IFN 参与后,Janus 酪氨酸激酶受体(JAKs)被激活,使转录因子 STAT1/2 磷酸化,并协调细胞、组织和机体水平的防御,抵抗和消除病原体,恢复体内平衡。但这种组织损伤的反应是否类似于对感染的先天免疫反应还有待研究。
新发现!
2023 年 4 月 24 日,一篇发表于 Cell 的研究性文章确定了一条可以独立于微生物或适应性免疫触发的伤口诱导信号通路,其在功能上类似于先天免疫中病原体诱导的 IFN 信号传导——伤口边缘最内层的表皮干细胞(EpdSC)将伤口诱导的缺氧感知为损伤信号,以诱导 IFN 同系物白细胞介素-24(IL-124)的激活和信号传导。揭示了一种新的不依赖于细菌感染的伤口修复机制。

▲点击图片可跳转原文
虽然 I 型干扰素依靠信号传导因子 STAT1/2 来调节对病原体的防御,但先前的研究表明 STAT3 在组织修复中至关重要[2]。简单来说,皮肤损伤后,EpdSCs 会激活 STAT3,并使得 STAT3 保持较高水平,直至伤口愈合完成。
STAT3 在组织修复中的重要性让研究人员怀疑 STAT3 在组织修复中的作用是否可能与 STAT1/2 在病原体耐药中的作用相同。为了进一步探讨这种关系,研究人员编制了一份可激活 STAT3 的信号因子列表。结果意外发现在能够激活 STAT3 的因子中,IL-24 作为一种因损伤诱导的细胞因子显得格外突出。

▲已知激活STAT3的细胞因子列表
在感染过程中,源自病原体的信号会触发宿主的先天性免疫反应,这通常会导致 IFN 的产生和病原体的清除。鉴于在伤口中的 EpdSCs 会暴露于微生物,研究人员测试了皮肤表面的共生菌/微生物是否负责在损伤后诱导 IL-24。结果发现,存在某种上游损伤信号,可在伤口处诱导 IL-24,且不依赖于适应性细胞免疫。
进一步,研究人员使用慢病毒选择性靶向小鼠胚胎中的 EpdSCs,并使用 Pgk-H2BGFP 监测整合效率。具体地,他们将转基因表达 Krt14-rtTA 的小鼠与携带 TRE-Cre 和 Rosa26-LSL-tdTomato 的小鼠交配,以产生 Krt14-rtTA/TRE-Cre/Rosa26-LSL-tdTomato 三重转基因小鼠。
然后,在 E9.5 时将慢病毒注入小鼠胚胎的羊膜囊中,以实现选择性靶向皮肤干细胞(EpdSCs)。在注射后,小鼠继续发育并出生。在出生后,这些小鼠被喂食 Doxycycline(一种抑菌抗生素)食物来诱导转基因表达,并在之后取得皮肤。然后结合 RNA 测序、免疫组化、组织切片和显微镜等实验步骤来分析受损皮肤中的基因表达和蛋白质水平。
通过这一系列的实验发现,当 EpdSCs 感知到组织损伤时,它们会通过自分泌 IL-24 来激活 STAT3 信号通路,并促进其自身增殖和再生能力。此外,研究人员还发现在受损皮肤中,血管生成减少,这导致了表皮细胞的增殖下降。这些结果表明,EpdSCs 在感知和修复组织损伤方面发挥着关键作用。
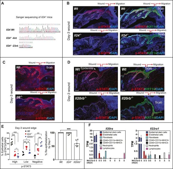
研究人员进行的基因工程实验也确定了这一结果。他们直接对 IL-24-/- 小鼠进行工程改造,产生了两个独立的由 CRISPR-Cas9 产生的 IL-24-/- 系。并在后续实验中发现 受伤的 IL-24-/- 小鼠表皮表现出显著降低的激活 STAT3 的能力。并且,在没有 IL-24 的情况下,再生血管毛细血管的萌发受到了严重的影响,与 WT 相比,IL-24-/- 伤口的愈合过程延迟了约四天,毛发再生则有长达两周的延迟。

▲IL-24 的缺失减少了伤口边缘的转录因子 STAT3(p-STAT3)
总结
组织损伤和感染是生物进化过程中经常会遭受的侵害,适时地感知和应对侵害对于生物体的生存至关重要。目前已知许多 PAMP 能够刺激 IFN 信号以抵抗感染,在这项研究中,科学家们揭示了一条在组织损伤时独立于微生物和适应性免疫系统的分子通路。
这个组织损伤通路的起源是一个 IFN 同源物——IL-24,它虽然在体内稳态下不表达,但特异地由处于缺氧伤口边缘区域的 EpdSCs 诱导。EpdSCs 能感知伤口的缺氧环境,当血管被切断并结痂时,伤口边缘的 EpdSCs 会缺氧。这种缺氧状态是细胞健康的警钟,可诱发涉及转录因子 HIF1a 和 STAT3 的正反馈回路,放大伤口边缘的 IL-24 产生。结果就是表达 IL-24 受体的多种细胞类型协调努力,通过替换受损的上皮细胞、愈合断裂的毛细血管和为新的皮肤细胞产生成纤维细胞来修复伤口。

科研助力
当前,针对病原体感染和组织损伤的研究如火如荼,陶术为您推荐激酶抑制剂库 L1600,该库含有 2,230 种具有明确激酶抑制活性的小分子化合物,这些抑制剂作用的激酶包括:Insulin/IGF Receptors、PI 3-Kinase、CaM Kinase II、JAK、PKA、CDK、JNK、PKC、CKI II、MAPK、Raf、EGFR、MEK、SAPK、GSK、MLCK、Src-family、IKK、PDGFR、VEGFR 等。该库是化学基因组学和药理学研究的理想工具。欢迎私信咨询~
参考资料:
[1]Liu S, Hur YH, Cai X, et al. A tissue injury sensing and repair pathway distinct from host pathogen defense [published online ahead of print, 2023 Apr 24]. Cell. 2023;S0092-8674(23)00328-8. doi:10.1016/j.cell.2023.03.031
[2]Meraz M.A. White J.M. Sheehan K.C. et al. Targeted disruption of the Stat1 gene in mice reveals unexpected physiologic specificity in the JAK-STAT signaling pathway. Cell. 1996; 84: 431-442 https://doi.org/10.1016/s0092-8674(00)81288-x