TargetMol中国品牌商

12

手机商铺

qrcode
商家活跃:
产品热度:
  • NaN
  • 0
  • 0
  • 2
  • 2
Liothyronine
¥148 - 559
品牌商

TargetMol中国

入驻年限:12

  • 联系人:

    邵小姐

  • 所在地区:

    上海

  • 业务范围:

    技术服务、试剂

  • 经营模式:

    生产厂商 代理商 经销商

在线沟通
推荐产品

MG-132

品牌:TargetMol

¥137 - 4330

咨询

Rapamycin

品牌:TargetMol

¥133 - 3150

咨询

Verteporfin

品牌:TargetMol

¥343 - 4820

咨询

CHIR-99021

品牌:TargetMol

¥318 - 9500

咨询

Z-VAD(OMe)-FMK

品牌:TargetMol

¥538 - 6790

咨询
查看全部产品

公司新闻/正文

如何预防PTSD?Science研究给出了答案

833 人阅读发布时间:2024-04-15 17:03

提到PTSD,相信大家都不会陌生,PTSD(Post-Traumatic Stress Disorder)是创伤后应激障碍的缩写,是一种严重的心理疾病,据调查,世界大约 70% 的人在他们生命中的某个时刻至少遭受过一次创伤事件,其中近 6% 的受过创伤的人往往会患上PTSD。这些创伤性事件可能是战争、自然灾害、意外事故、身体伤害、家庭暴力等。

PTSD会导致患者长期经历创伤性事件的回忆、噩梦、焦虑、愤怒、失眠等症状,严重影响生活质量。

PTSD有治疗方法吗?

许多 PTSD 患者会尝试使用酒精或娱乐性药物缓解症状,但这治标不治本,而且还会随时间发展为“物质使用障碍”。

心理治疗是PTSD治疗的核心,治疗极为复杂,而抗抑郁药物被视为 PTSD 的一线治疗,但是这些药物并不能治疗PTSD本身。

PTSD从机制上来看可视作一种长期泛化的恐惧反应,因此,了解恐惧感是如何泛化的或有利于PTSD的治疗。但导致大脑在没有威胁的情况下仍然会产生恐惧感的机制仍是一个谜团。

不过,在2024年3月15日,自美国加州大学圣地亚哥分校的研究人员于 Science 期刊发表了一篇论文:Generalized fear after acute stress is caused by change in neuronal cotransmitter identity. 揭示了这种泛化的恐惧体验发生时大脑的变化,并研究了这些变化是如何促成恐惧感的,有助于治疗包括PTSD在内的这类精神疾病。

新闻图片1 

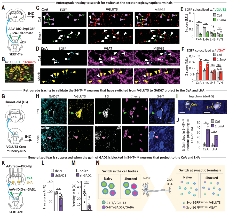
实验中,通过在小鼠中进行条件性足部电击,在不同情境下测试恐惧反应,发现强电击引发了泛化恐惧,同时导致5-HT神经元的谷氨酸到GABA(一种神经递质,是中枢神经系统中的主要抑制性神经递质之一,在大脑中起着调节神经元活动的作用)的转换。

而弱电击只产生条件性恐惧,不触发泛化恐惧。揭示了泛化恐惧与神经递质转换的关联。

新闻图片2 

▲强烈的足部电击引起泛化恐惧

 

进一步的分析发现,当小鼠受到强烈足部电击后,5-HTlwDR神经元在投射到多个与恐惧反应相关的核团(如中央杏仁核、侧腔体核、下丘脑旁核和侧视丘脑)的轴突末端上,从谷氨酸转运蛋白3(VGLUT3)转变为GABA转运蛋白(VGAT)。通过在投射到侧视丘脑和中央杏仁核的神经元中抑制GABA表达的方法,研究人员发现这些转变对抑制恐惧的泛化起到了关键作用,并且5-HTlwDR神经元中GAD67的增加对恐惧泛化至关重要。

新闻图片3 

▲调节泛化恐惧的转换神经元投射到中央杏仁核和侧视丘脑

 

研究者还研究了PTSD患者死后的大脑。在患者的大脑中也证实了类似的谷氨酸-GABA 神经递质转换。

足部电击作为一种应激刺激,激活了下丘脑-垂体-肾上腺(HPA)轴,导致5-HTlwDR神经元发生VGLUT3至GAD67的转变。这种转变进一步导致恐惧反应在不同环境中的泛化。通过抑制HPA轴的活化,研究人员发现能够阻止VGLUT3至GAD67的转变以及恐惧反应的泛化。此外,研究还发现通过阻断皮质酮合成或皮质酮受体的作用,同样可以减轻这种转变和泛化。这些发现揭示了HPA轴在调节恐惧记忆和相关疾病中的重要作用

新闻图片4 

▲CRH/CORT/GR信号通路的激活导致了5-羟色胺神经元的转换和泛化恐惧

 

接下来研究人员还使用,氟西汀(一种选择性5-羟色胺再摄取抑制剂,用作抗抑郁药)能够减轻应激诱导的条件恐惧。

他们测试了氟西汀对泛化恐惧的影响,发现及时给予氟西汀治疗可以部分减轻条件恐惧,在泛化恐惧的新环境中完全消除冻结反应(小鼠感觉到危险或恐惧而采取的一种自我保护措施,即完全停止了活动),并完全恢复探索行为。

进一步研究表明,氟西汀及时治疗能够阻止5-羟色胺侧翼腹部神经元中GAD67的增加和VGLUT3的丢失,而延迟治疗则无法阻止这种转变。研究还发现,在5-羟色胺侧翼腹部神经元中引入VGLUT3至GAD67的转变能够完全阻止氟西汀对泛化恐惧的抑制作用。

因此,氟西汀通过干扰VGLUT3至GAD67的转变来抑制泛化恐惧。

新闻图片5 

▲及时使用氟西汀通过干预5-羟色胺神经元的共递质转换,阻断了泛化恐惧。

 

小结:

该研究结果表明,急性应激会在小鼠中诱发泛化恐惧,并导致5-HT神经元在背侧丘脑核侧翼区从谷氨酸和VGLUT3转变为GABA和GAD67的持续释放转换。而覆盖这种转换可以防止泛化恐惧的产生。

神经递质转换可能发生在多个脑区,如前额叶皮质,在这些区域中,GABA/谷氨酸比例会因应激而改变。成年和发育中的啮齿动物神经系统中的神经递质转换与应激、药物或感染引发的异常行为有关,并且与癫痫或脊髓损伤引起的康复有关。

这项研究揭示了创伤后应激障碍(PTSD)等疾病中产生慢性泛化恐惧的机制。当小鼠遭受强烈冲击后,这种转换和泛化恐惧大约会在小鼠中持续4周。据推测,小鼠中的这段时间相当于人类的3年以上,比慢性PTSD的临床诊断所需的3个月更长。

此外,研究发现在应激后立即给予氟西汀可以阻止神经递质转换并消除泛化恐惧,但在转换发生且恐惧感显现后则无效。有效治疗的短暂时间窗口可能解释为什么患有长期疾病史的PTSD患者对选择性5-羟色胺再摄取抑制剂(SSRIs)反应较差。

截至目前,我们仍没有确定特定靶向转换神经元的分子标记物。未来的研究可以朝这方向扩展,并探索逆转转换是否能够治疗泛化恐惧。

5-羟色胺早期是从血清中发现的,又名血清素,是衍生自色氨酸的单胺神经递质。广泛存在于哺乳动物组织中,主要位于CNS 和胃肠道,调节神经传递、胃肠动力、疼痛感知、止血、饥饿和心血管功能。血清素受体是在中枢和周围神经系统中发现的一组G 蛋白偶联受体(GPCR)和配体门控离子通道(LGIC),可分为七个亚科,至少有十四种受体亚型已被发现,它们同时介导“兴奋性”和“抑制性”神经传递,影响各种生物学和神经学过程,因此血清素受体是多种药物的靶标,包括许多抗抑郁药,抗精神病药,减食欲药,止吐药,胃动力药和抗偏头痛药。

TargetMol 5-羟色胺分子库包含275 个靶向血清素的小分子化合物,主要用于神经系统类疾病的药物研发,可用于高通量、高内涵筛选。

· 275种生物活性小分子化合物,用于高通量、高内涵筛选;

· 特异性靶向血清素受体,如: 5-HT1、5-HT2、 5-HT3、5-HT4、5-HT5、5-HT6、5-HT7等;

· 结构多样,药效显著,可渗透细胞;

· 详细的说明书,化合物结构、靶点信息、IC50值、活性描述等;

· NMR、HPLC/LCMS等多种检测技术保证产品结构正确,纯度高,减少假阳性。

新闻图片6 

参考文献:

Li HQ, Jiang W, Ling L, et al. Generalized fear after acute stress is caused by change in neuronal cotransmitter identity.Science. 2024;383(6688):1252-1259. doi:10.1126/science.adj5996

Martinez-Calderon J, Villar-Alises O, García-Muñoz C, Pineda-Escobar S, Matias-Soto J. Multimodal exercise programs may improve posttraumatic stress disorders symptoms and quality of life in adults with PTSD: An overview of systematic reviews with meta-analysis.Clin Rehabil. 2024;38(5):573-588. doi:10.1177/02692155231225466

Bommaraju S, Dhokne MD, Arun EV, Srinivasan K, Sharma SS, Datusalia AK. An insight into crosstalk among multiple signalling pathways contributing to the pathophysiology of PTSD and depressive disorders.Prog Neuropsychopharmacol Biol Psychiatry. 2024;131:110943. doi:10.1016/j.pnpbp.2024.110943

 

上一篇

BCA蛋白浓度测定试剂盒限时半价

下一篇

TargetMol明星分子——​MG-132

更多资讯

我的询价