12 年
手机商铺
公司新闻/正文
450 人阅读发布时间:2024-05-13 17:41

Doxorubicin hydrochloride货号T1020,CAS 25316-40-9,别名: Adriamycin, Doxorubicin (Adriamycin) HCl, Hydroxydaunorubicin hydrochloride, 盐酸多柔比星, 盐酸阿霉素, NSC 123127。
盐酸多柔比星属于蒽环类抗生素,是人类DNA拓扑异构酶抑制剂,具有细胞毒性和抗肿瘤活性。Doxorubicin hydrochloride 可降低 AMPK 及其下游靶蛋白乙酰辅酶 A 羧化酶的磷酸化,还可诱导凋亡和自噬。
▲盐酸多柔比星分子结构式
作用机制
多柔比星能与DNA发生相互作用,通过插入DNA链中干扰DNA的合成和复制,导致DNA损伤和细胞凋亡。此外,多柔比星也能够抑制拓扑异构酶,导致DNA链断裂,阻止DNA的正常超螺旋结构,进而引发细胞死亡。总之,多柔比星通过抑制DNA的合成,阻断肿瘤细胞的增殖和转录过程,从而起到抗肿瘤作用。
产品编号:T1020
▲点击前往官网下单
更多规格,欢迎来询~
生物学应用
盐酸多柔比星1974年被美国FDA批准上市,成为一种用于治疗多种癌症的化疗药物,属于蒽环类抗肿瘤药物,广泛用于治疗多种恶性肿瘤,包括乳腺癌、卵巢癌、前列腺癌、肺癌、淋巴瘤和白血病等,但部分患者在接受盐酸多柔比星治疗后出现心脏毒性反应,表现为心肌损伤、心脏功能减退甚至心力衰竭[1]。
这些心脏毒性的发现使得盐酸多柔比星在临床应用中更加谨慎,促使了后续对其心脏毒性的深入研究和管理,以及提高其疗效和减少其毒副作用,并进一步探索其与其他治疗手段的联合应用,以期实现更好的肿瘤治疗效果。
▲多柔比星诱导的心脏毒性中受控的细胞死亡途径
文献精选
文章标题:EP1 activation inhibits doxorubicin-cardiomyocyte ferroptosis via Nrf2

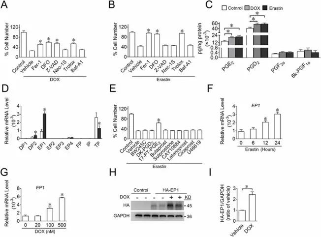
研究概览:化疗药物多柔比星(DOX),可能导致心肌病,甚至危及癌症患者的心律失常。铁死亡是程序性坏死的一种铁依赖性氧化形式,在 DOX 诱导的心肌病(DIC)中起关键作用。前列腺素(PG)是一种生物活性信号分子,可在生理和病理条件下深刻调节心脏性能。本文研究团队发现PGE2 E-前列腺素 1 受体(EP1)的产生及其表达在 erastin或 DOX 处理的心肌细胞中上调,EP1 抑制显着加重了 erastin 或 DOX 诱导的心肌细胞铁死亡,而 EP1 激活则发挥相反的作用。表明EP1 的激活可能是 DIC 预防和治疗有潜力的策略[2]。
本文研究中使用erastin 或 DOX诱导心肌细胞损伤模型。
▲erastin或 DOX 处理后的心肌细胞中EP1上调
文章标题:Pictilisib Enhances the Antitumor Effect of Doxorubicin and Prevents Tumor-Mediated Bone Destruction by Blockade of PI3K/AKT Pathway

研究概览:Pictilisib(一种新型强效PI3K抑制剂)可以抑制骨肉瘤的增殖,增强骨肉瘤对多柔比星的敏感性,但不能单独诱导细胞凋亡。此外,pictilisib通过抑制PI3K/AKT/GSK3β和NF-κB通路,在体外抑制破骨细胞的分化和骨吸收,以及体内肿瘤相关的溶骨。表明Pictilisib 联合多柔比星用药可以作为抑制 p-AKT 阳性患者肿瘤生长和骨破坏的潜在治疗策略[3]。
本文动物实验中用50mg / kgpictilisib和2mg / kg DOX治疗肿瘤模型小鼠。
▲Pictilisib联合DOX使用效果更好
文章标题:Discovery of Zidovudine as a cardiomyocyte protectant for doxorubicin-induced toxicity through high-throughput phenotypic drug screening

研究概览:由于多柔比星诱导的心脏毒性(DOX-IC)在临床应用受到限制。本文团队通过对1804年美国FDA批准的药物库进行高通量表型筛选,发现齐多夫定(ZIDO)可作为体外和体内预防DOX-IC的有效候选药物。转录组学分析显示,ZIDO治疗可显著缓解DOX诱导的与心脏功能和蛋白毒性应激相关的基因失调。这项研究将ZIDO确立为治疗DOX-IC患者的药物[4]。
本文细胞实验中使用1μM DOX诱导心肌损伤模型。

▲ 齐多夫定可作为多柔比星诱导毒性的心肌细胞保护剂
参考文献:
[1] Christidi E, Brunham LR. Regulated cell death pathways in doxorubicin-induced cardiotoxicity. Cell Death Dis. 2021;12(4):339. Published 2021 Apr 1. doi:10.1038/s41419-021-03614-x
[2] Wang B, Jin Y, Liu J, et al. EP1 activation inhibits doxorubicin-cardiomyocyte ferroptosis via Nrf2. Redox Biol. 2023;65:102825. doi:10.1016/j.redox.2023.102825
[3] Liang C, Yu X, Xiong N, Zhang Z, Sun Z, Dong Y. Pictilisib Enhances the Antitumor Effect of Doxorubicin and Prevents Tumor-Mediated Bone Destruction by Blockade of PI3K/AKT Pathway. Front Oncol. 2021 Feb 15;10:615146. doi: 10.3389/fonc.2020.615146. PMID: 33659212; PMCID: PMC7917262.
[4] He Xu, Hao You , et al. Discovery of Zidovudine as a cardiomyocyte protectant for doxorubicin-induced toxicity through high-throughput phenotypic drug screening. Fundamental Research.2023 Nov 19.