12 年
手机商铺
公司新闻/正文
682 人阅读发布时间:2024-05-13 17:44
Paclitaxel 货号T0968,别名Taxol、紫杉醇、NSC 125973。紫杉醇属于天然产物,是一种微管聚合物稳定剂,具有抗肿瘤活性。紫杉醇通过诱导有丝分裂停滞、细胞凋亡、细胞自噬等,导致细胞死亡。
▲紫杉醇分子结构式
作用机制
紫杉醇(Paclitaxel)是一种天然生物碱,具有强大的抗肿瘤作用。其主要机制是通过结合和稳定微管,阻止肿瘤细胞有丝分裂的进行,从而导致细胞周期停滞在有丝分裂期,最终导致肿瘤细胞凋亡或无法继续增殖。紫杉醇是较早被发现的微管稳定剂,被认为是化疗领域的重要进展。微管是长、丝状和管状的蛋白质聚合物,形成细胞骨架的主要成分。紫杉醇与微管中β-微管蛋白亚基的N端31个氨基酸结合,这种结合稳定了微管并增加了微管聚合,导致细胞死亡[1]。
产品编号:T0968

▲点击前往官网下单
更多规格,欢迎来询~
生物学应用
紫杉醇的发现和使用经历了一系列的研究和临床试验。1980年代初,美国国立癌症研究所(NCI)开始对天然产物进行药理学筛选,发现紫杉醇对肿瘤细胞有较强的杀伤作用。1983年,紫杉醇首次被成功分离出来,并于1992年被FDA批准用于治疗卵巢癌。此后,紫杉醇被广泛应用于治疗多种恶性肿瘤,包括乳腺癌、非小细胞肺癌、前列腺癌、食管癌等。
目前,紫杉醇在生物学和医学上的应用不断拓展。除了作为单药治疗外,它还常用于联合化疗方案,如与顺铂(cisplatin)或其他化疗药物的联合应用,以增强疗效。此外,紫杉醇也被研究用于探索其在肿瘤预防和治疗方面的潜在作用,以及在其他疾病的治疗中的应用,如关节炎和艾滋病等。
紫杉醇的药用价值和前景十分广阔。由于其在治疗多种癌症中的有效性和安全性,紫杉醇已成为临床上常用的抗肿瘤药物之一。随着对其作用机制和药理学的进一步理解,以及新型给药技术的应用,如纳米载体技术和靶向治疗等,这些不断的技术创新,使得紫杉醇在癌症治疗中的应用前景更为广阔,研究热度也一直居高不下[2]。
▲紫杉醇相关的一些药物开发
文献精选
文章标题:S-72, a Novel Orally Available Tubulin Inhibitor, Overcomes Paclitaxel Resistance via Inactivation of the STING Pathway in Breast Cancer

研究概览:紫杉醇是重要的乳腺癌亚型治疗药物,其耐药性是时临床研究的一个重点难题。本文团队研究发现一种名为 S-72 的新型、强效且具有口服生物利用度的微管蛋白抑制剂,并评估了其在对抗乳腺癌紫杉醇耐药性的临床前疗效及其背后的分子机制。结果显示S-72 在体外可以抑制紫杉醇耐药乳腺癌细胞的增殖、侵袭和迁移,并在体内对异种移植物表现出理想的抗肿瘤活性。本研究为紫杉醇耐药性乳腺癌治疗提供了一种很有前途的新型微管不稳定剂,以及可用于提高紫杉醇敏感性的潜在策略[3]。
体外研究时将紫杉醇制备为10 mM的DMSO储备浓度,实验体系中DMSO的最终浓度小于0.1%(v / v)。
▲S-72 可以抵抗紫杉醇耐药性
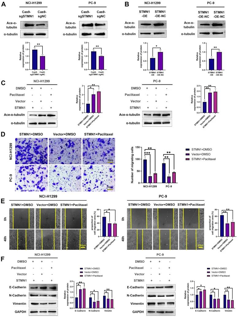
文章标题:STMN1 Promotes Tumor Metastasis in Non-small Cell Lung Cancer Through Microtubule-dependent And Nonmicrotubule-dependent Pathways

研究概览:STMN1 是一种广泛分布在细胞质中的微管不稳定蛋白,在大多数肿瘤中高度表达,例如乳腺癌、胃癌和肝细胞癌中,本文验证了STMN1在非小细胞肺癌(NSCLC)转移中的作用,并探讨了STMN1促进NSCLC转移的可能机制。微管稳定性与细胞迁移的关系是密不可分的,紫杉醇是一种微管稳定剂,广泛用于抗肿瘤治疗,秋水仙碱是一种微管蛋白抑制剂,可抑制微管聚合并降低微管稳定性。本研究使用紫杉醇和秋水仙碱(Colchicine货号T0320),系统验证STMN1可以通过调节微管稳定性来促进NSCLC转移策略[4]。
本文在细胞实验中,用DMSO或紫杉醇(10nM)处理STMN1过表达细胞24h。
▲STMN1通过调节微管稳定性促进NSCLC转移
参考文献:
[1] Alqahtani FY, Aleanizy FS, El Tahir E, Alkahtani HM, AlQuadeib BT. Paclitaxel. Profiles Drug Subst Excip Relat Methodol. 2019;44:205-238. doi:10.1016/bs.podrm.2018.11.001
[2] Sofias AM, Dunne M, Storm G, Allen C. The battle of "nano" paclitaxel. Adv Drug Deliv Rev. 2017;122:20-30. doi:10.1016/j.addr.2017.02.003
[3]Hou, Z.; Lin, S.; Du, T.; Wang, M.; Wang, W.; You, S.; Xue, N.; Liu, Y.; Ji, M.; Xu, H.; et al. S-72, a Novel Orally Available Tubulin Inhibitor, Overcomes Paclitaxel Resistance via Inactivation of the STING Pathway in Breast Cancer. Pharmaceuticals 2023, 16, 749. https://doi.org/10.3390/ph16050749
[4]Zeng L, Lyu X, Yuan J, Chen Y, Wen H, Zhang L, Shi J, Liu B, Li W, Yang S. STMN1 Promotes Tumor Metastasis in Non-small Cell Lung Cancer Through Microtubule-dependent And Nonmicrotubule-dependent Pathways. Int J Biol Sci. 2024 Feb 7;20(4):1509-1527. doi: 10.7150/ijbs.84738.