12 年
手机商铺
公司新闻/正文
677 人阅读发布时间:2024-09-11 14:02

耐药性是限制药物疗效的一大难题。为了解决肿瘤药物的耐药问题,科学家们开发了多种方法,其中之一就是设计能够抑制多种耐药驱动因素的小分子。
表皮生长因子受体(EGFR)和磷脂酰肌醇3-羟基激酶(PI3K)常常在多种癌症类型中被异常激活,这种激活能够促进细胞增殖、存活、侵袭和迁移。此外,EGFR和PI3K通路的相互作用和共同激活往往导致肿瘤对单一靶向治疗的耐药性。因此,共同靶向EGFR和PI3K可能会提高治疗的效果,克服耐药性,提供更有效的癌症治疗策略。
基于此,来自美国密歇根州安阿伯市密歇根大学的研究团队开发了一种 EGFR/PI3K 的双重抑制剂——MTX-531。MTX-531在肿瘤模型中疗效显著,且不会导致 PI3K 抑制剂常见的高血糖和高胰岛素血症发生。相关研究内容已发表于 Nature Cancer。

MTX-531设计
该团队基于已知的 EGFR 抑制剂 NVP-AEE788 和 PI3K 抑制剂 Omipalisib,分别与 EGFR 和 PI3Kγ 结合的结构特征分析,设计出了对 EGFR 和 PI3K 都具有强效和选择性的双重抑制剂——MTX-531。

▲a.MTX-531结构;b.NVP-AEE788结合EGFR(左)和omipalisib结合PI3Kγ(右)的结构特征
MTX-531 对 HER(人类EGFR)和 PI3K 家族成员具有极高的选择性,对 EGFR 和 PI3Kα 表现出低纳摩尔级的效力,其 IC50 分别为 14.7 nM 和 6.4 nM。对比分子 omipalisib 和 NVP-AEE788 对 PI3K 和 EGFR 的效力比 MTX-531 高约30到50倍。

▲MTX-531与多种PI3K/EGFR抑制剂的对比
MTX-531疗效评估
MTX-531 在多个头颈鳞状细胞癌(HNSCC)模型中显示了显著的抗肿瘤活性。
小贴士
头颈部鳞状细胞癌(HNSCC)是头颈部肿瘤较为常见的一种类型,具有较高的发病率和死亡率。约90%的HNSCC中存在EGFR过度表达,同时在超过80%的病例中也存在PI3K-mTOR信号通路的广泛激活。
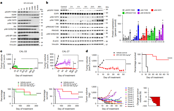
在 CAL-33 肿瘤的药效学评估中,单次口服给药后,MTX-531 显示出时间依赖性的 EGFR 和 PI3K–mTOR 信号通路抑制。100 mg/kg 的剂量下,pEGFR 和 pAkt 水平在 24 小时内减少超过 50%。即使减少剂量至 25 mg/kg,也显示出强效的药效学活性,但其抑制效果在 24 小时后未能持续。与其药效动力学活性一致,MTX-531 在 CAL-33 和 CAL-27 异种移植模型中疗效显著,实现了33%至100%的肿瘤缓解率。
同时,MTX-531 对多种 PIK3CA 突变的 HNSCC PDX 模型也能引发明显的肿瘤消退,实现平均超过 66% 的缓解率和明显的生存期增加。

▲MTX-531 靶向 HNSCC CAL-33 和 CAL-27 模型中的细胞 EGFR 和 PI3K 信号通路
MTX-531 与 KRAS-G12C 抑制剂联合使用时也显示出良好的治疗前景。当 MTX-531 与 KRAS-G12C 抑制剂 sotorasib 联合使用时,能够有效抑制肿瘤生长,并在多种 KRAS-G12C 突变的结直肠癌(CRC)和胰腺肿瘤中诱导部分甚至是完全的肿瘤消退,改善了 KRAS-G12C 突变癌症的治疗效果,具有克服耐药性的潜力。
克服了传统PI3K抑制剂缺陷
高血糖反应是 PI3K 抑制剂常见的靶向副作用,因为 PI3Kα 在胰岛素信号传导中发挥关键作用,高血糖和胰岛素的反馈机制会限制药物的疗效。
例如,尽管在细胞培养中,已获批的 PI3K 抑制剂 Alpelisib 对 PI3K 的抑制作用更强,但它会导致血糖和胰岛素水平显著升高。相比之下,MTX-531 治疗不会引发高血糖反应,也不会导致胰岛素水平升高。在小鼠模型中,MTX-531 反而疗效优于 Alpelisib。同时保持了对 EGFR、PI3K 和 mTOR 信号通路的强效抑制作用,表现出显著的肿瘤抑制效果和生存期延长。

▲MTX-531在治疗剂量水平下不会导致高血糖
小结
MTX-531是一种设计用于同时抑制EGFR和PI3K–mTOR通路的创新型药物。该分子在临床前研究中展示了显著的抗肿瘤活性,尤其是在 KRAS G12C 和 PIK3CA 双突变的结直肠癌(CRC)模型以及头颈鳞状细胞癌(HNSCC)模型中,MTX-531 能够诱导肿瘤消退,并延长生存期。
MTX-531 的双重抑制作用可以克服与 KRAS-G12C 和 PIK3CA 突变相关的多种耐药机制。通过靶向 EGFR 和 PI3K–mTOR 通路,MTX-531 有望作为单药或联合用药,用于治疗多种癌症类型,降低由于药物联合使用而产生的毒性负担。总的来说,MTX-531 代表了一种新颖的治疗方法,通过单一分子同时抑制多种癌症关键通路,展示了在应对多种耐药机制方面的潜力。
科研助力
除了MTX-531外,TargetMol可提供 表皮生长因子受体 (EGFR) 激酶抑制剂库、PI3K靶向化合物库 等多种相关抑制剂、化合物库以及重组蛋白助力相关研究,欢迎咨询~
|
科研助力 |
|
PAT-505 一种可口服且具有选择性和高效性的自体表皮生长因子抑制剂(在 Hep3B 细胞中的 IC50 为 2 nM,在人体血液中的 IC50 为 9.7 nM,在小鼠血浆中的 IC50 为 62 nM)。 |
|
Naquotinib mesylate 一种口服的、突变体选择性和不可逆的 EGFR 抑制剂,对 EGFR 突变体和 EGFR 的 IC50值分别为8-33和230 nM。 |
|
Parsaclisib hydrochloride 一种选择性的、有效的,具有口服活性的 PI3Kδ抑制剂。相对于其他 PI3K I 类同工型的选择性约为 20000 倍。可用于复发或难治性 B 细胞恶性肿瘤的研究。 |
|
PI3K/mTOR Inhibitor-12 口服有效且具有选择性的PI3K/mTOR抑制剂,对PI3Kα和mTOR的IC50分别为0.06 nM及3.12 nM,表现出抗肿瘤活性且肝毒性较低。 |